钻孔灌注桩施工方案(泥浆护壁)
目 录
第一章 编制依据及原则 1
1.1编制依据 1
1.2编制原则 1
第二章 工程概况 3
2.1基本情况 3
2.2工程概况 3
2.3周围环境 4
2.4工程地质 4
2.5水文地质 7
第三章 施工组织和部署 9
3.1工程组织机构 9
3.2施工进度计划 10
3.3劳动力安排计划 10
3.4机械设备安排计划 10
3.5施工准备 11
第四章 施工方案 13
4.1桩位放样 13
4.2钻机就位 14
4.3护筒埋设 14
4.4钻机成孔 14
4.5检孔 15
4.6泥浆的配置 15
4.7钢筋笼制作及吊装 22
4.8安装导管、清孔 24
4.9混凝土的浇筑 24
第五章 质量保证体系及措施 27
5.1质量保证体系 27
5.2质量职责 27
5.3施工技术质量保证措施 29
5.4施工质量过程保证措施 37
第六章 雨季施工 41
6.1雨季施工保证措施 41
6.2雨季施工安全保证措施 42
第七章 冬季施工 44
7.1冬季施工保证措施 44
7.2冬季施工安全保证措施 44
第八章 安全保证措施 46
8.1 基本要求 46
8.2 机械设备使用安全要求及防护 48
8.3 起重施工安全要求 49
8.4 基坑周边和泥浆池临边防护 50
8.5 现场用电安全 50
8.6 安全检查和处理 51
第九章、绿色文明施工及环境保护措施 52
9.1绿色文明施工及环境保护管理体系 52
9.2绿色施工管理 52
第十章 应急预案 56
10.1事故类型和危险性分析 56
10.2应急处置基本原则 56
10.3组织机构及职责 57
10.4监控与预警 59
10.5信息联络 61
10.6风险预防及风险处置措施 61
10.7应急响应 63
10.8应急保障 65
10.9应急救援流程 67
附图(一):围护结构场地布置图 68
附图(二):围护桩一区施工场地布置图 69
附图(三):总体施工顺序 70
附图(四):施工平台制作图 71
第一章 编制依据及原则
1.1编制依据
1、《招标文件》
2、《详细勘察资料》
3、《围护结构施工图纸》
4、《安全管理条例》
5、《混凝土结构工程施工质量验收规范》(GB50204-2015)
6、《建筑施工起重吊装工程安全技术规范》(JGJ276-2012)
7、《建筑机械使用安全技术规程》(JGJ33-2012)
8、《建筑桩基技术规范》(JGJ94-2008)
9、《建筑地基基础工程施工质量验收规范》(GB50202-2018)
10、《地下铁道工程施工及验收规范》(2003年版)(GB50299-2018)
11、《钢筋焊接及验收规范》(JGJ318-2012)
12、《混凝土结构工程施工规范》(GB50666-2011)
1.2编制原则
1、安全第一的原则
按照技术可靠、措施得力、确保安全的原则确定施工方案,在安全措施落实到位确保万无一失的前提下组织施工。
2、科学合理配置的原则
根据钢筋笼工程量的大小、工期和工艺及管理目标要求,在施工组织中实行科学配置,选用优质的材料和合理的机械设备,确保人员、资金、物资、设备的科学合理配置。
3、优化方案的原则
结合工程实际情况,应用新技术成果,使施工设计具有技术先进、方案可靠、经济合理的特点,施工方案具有针对性,力求做到多方论证优化施工方案。
第二章 工程概况
2.1基本情况
工程名称:**
工程地点:**
建设单位:**
设计单位:**
监理单位:**
施工单位:**
2.2工程概况
位于汉源大道与和平大道交叉口西北侧,项目为地下两层岛式站,沿和平大道东西向布置,车站建筑面积2.97万㎡,为地下二层岛式车站,主体结构采用明挖法施工。站址现状为空地,施工期间不影响城市主干道交通,无交通疏解。车站主体基坑采用钻孔灌注桩+内支撑+止水帷幕的围护型式,出入口横跨道路的通道采用暗挖法施工,其余部分采用明挖法施工。
图2-1 平面布置图2.3周围环境
1、周边建筑物
表2-1 基坑与邻近建构筑关系一览表
建筑物名称距车站基坑距离楼层基础埋深基础类型备注既有围墙位于基坑内无无无小矮房19.7m砖墙1层无无热力检查井7m无无无2、周边管线
按照目前管线迁改图纸,施工期间场地内管线均需迁改至场地外侧,距离基坑较远。需要迁改的管线包括临时迁改的DN820热力管,临时迁改的DN250、DN460燃气管,临时改迁的DN500排水管,临时迁改的弱电管线,临时迁改的电力管线,给水管DN600不迁改。
表2-2 管线统计表2.4工程地质
拟建场地地貌单元为山前冲(坡)洪积地貌单元,地形相对平缓开阔,场地标高32.05m~35.50m,高差约3.54m,周围农田部位标高相对较低。为城市道路、绿化区及农业用地。土层由第四系晚更新世黄色~棕黄色,可~硬塑含铁锰结核及姜石的黏土层构成,下浮基岩以石炭系页岩、灰岩为主。
拟建车站土层以第四系杂填土、粘土为主,下伏基岩以石炭系页岩、灰岩为主。现将拟建站区勘探深度范围内勘探深度及特征从上至下具体分述如下:
1、填土(Q4ml)
杂填土(1)1:杂色,松散,以黏性土为主,局部夹有碎石、块石。该层土人为随意性较大,均一性差,多为欠压密土,结构疏松,堆填时间约3~5年,具强度较低、压缩性高、荷重易变形等特点,工程性质差。层厚2.00~7.00m,平均3.75m,在场区内普遍分布,各孔均有揭露。
2、第四系全新统冲击层(Q4al)
黏土(5)3-3:黄褐、灰黄色,可塑状,无摇震反应,切面较光滑,干强度中等,韧性中等,含有少量铁锰结核及姜石。层厚1.30~6.50m,平均3.10m,在场区内普遍分布,仅个别孔位缺失该层。
3、第四系上更新统冲积层(Q3al)
黏土(5)3-4:黄褐、棕褐色,硬塑状,无摇震反应,切面较光滑,干强度高,韧性高,含有少量铁锰结核及姜石,局部含量较高。层厚10.30~18.50m,平均厚14.07m,在场区内分布广泛,各孔均揭露该层。
4、基岩
本站揭露的主要为石炭系上統太原组(C3t)、中统本溪组(C2b)基岩。太原组(C3t):主要为灰、深灰色薄、中厚层灰岩,夹灰黑色页岩、砂质页岩,灰绿、浅灰色细、中粒砂岩及煤层;本溪组(C2b)以灰白色中层灰岩为主,夹灰绿色薄层铝土质页岩、暗紫铁红色含铁质页岩。
(1)石炭系页岩 (C)
全风化石炭系页岩(10)2-1:褐黄、灰白色,全风化,泥质结构,层状构造,钙质胶结,原岩结构已破坏,岩性尚可辨认,岩芯风化呈土状,局部块状。层厚1.50~5.00m,平均2.70m,在场区内分布不均,共有13孔揭露该层。基岩走向为NE-SW,倾向NW,倾角为30°~40°。
强风化石炭系页岩(10)2-2:褐黄、灰白色,强风化,泥质结构,层状构造,钙质胶结,岩芯呈短柱状,局部块状。层厚4.00~17.20m,平均10.70m,在场区内分布不均,共有16孔揭露该层。基岩走向为NE-SW,倾向NW,倾角为30°~40°。属极软岩,极破碎,岩体基本质量等级为Ⅴ级。
中风化石炭系页岩(10)2-3:褐黄、灰白色,强风化,泥质结构,层状构造,钙质胶结,岩芯呈短柱状,局部块状。在场区内分布较少,仅有1孔揭露该层,该层未揭穿。基岩走向为NE-SW,倾向NW,倾角为30°~40°。属极软岩,较破碎,岩体基本质量等级为Ⅴ级。
(2)石炭系灰岩 (C)
强风化石炭系灰岩(10)3-2:青灰色,中风化,隐晶质结构,层状构造,节理裂隙较发育,局部具溶蚀现象,多为方解石充填,岩芯较破碎。层厚1.50~4.50m,平均3.30m,在场区内分布较少,仅有4孔揭露该层。基岩走向为NE-SW,倾向NW,倾角为30°~40°。属较软岩,破碎,岩体基本质量等级为Ⅳ级。
中风化石炭系灰岩(10)3-3:青灰色,中风化,隐晶质结构,层状构造,节理裂隙较发育,局部具溶蚀现象,多为方解石充填,岩芯呈短柱状、块状。在场区内分布广泛,该层未揭穿。基岩走向为NE-SW,倾向NW,倾角为30°~40°。属较硬岩~坚硬岩,较完整,岩体基本质量等级为Ⅱ~Ⅲ级。下图为地质纵断面图:
图2-2 地质纵断面图不良地质及特殊岩土评价(1)填土
填土:由黏性土、碎石为主组成,厚度较大,2.0-7.0m。由于该层土厚度变化大,物理力学性质相差悬殊,成份复杂,结构疏密不均,自稳性差,工程性能差,在工程设计应注意其对基坑开挖支护的不利影响。
(2)岩溶
①岩溶发育情况
车站范围主要不良地质现象为岩溶,岩溶充填物主要为硬塑状褐黄色黏土,局部夹灰岩碎块。揭示的溶洞多位于车站基坑底板以下7.8~16.0m。
②岩溶影响及评价
完整的中风化灰岩岩体强度高,是良好的地基持力层。但车站底板及以下较浅范围内存在较大溶洞时,地铁施工或运营中可能产生岩溶地基塌陷问题。
a.双层段底板以下0~6m范围内为黏性土层及页岩层,未发现土洞及空洞存在,稳定性较好。
b.双层段底板以下6~10m范围内分布的溶洞及异常有8处,占70%。揭示的溶洞规模一般较小,洞高一般0.7~1.2m。施工时应当重点处理该深度范围的溶洞,特别是道床轨道范围应当采取岩溶注浆等针对性的措施。
c.位于车站底板以下10m范围以下分布的溶洞及异常有6处,可能为岩溶裂隙或溶洞。因其埋深较大,对车站基坑底部影响相对较小,但在施工时需加强隧底岩溶探查,进一步确定其埋深与规模。
(3)膨胀土
场地内广泛分布有第四系中更新统黏土,据室内试验,部分钻孔的土样自由膨胀率在40%~51%之间,具弱膨胀潜势。老黏土遇水易产生膨胀,对基坑支护结构产生一定膨胀压力。同时遇水易崩解,其强度将迅速降低,可能导致基坑边坡的坍塌或增加对支护结构的压力,设计施工时宜采取放缓坡率,加强支护或防水保湿等针对性措施。
2.5水文地质
拟建场区为黏土层,为相对隔水层,下伏灰岩层发育岩溶裂隙水,根据勘察,岩溶水水位埋深9.10~11.20m,平均9.87m,相应标高约20.85~25.43m,平均23.67m。
岩溶水水位受大气降水影响显著,年动态随季节而变化,一般每年雨季降水高峰期过后一到两个月岩溶水水位达到最高点,其后水位逐渐下降,至旱季末水位下降至最低点,年变幅5.00~10.00m。
1、上层滞水
本区间浅部分布的填土为上层滞水含水层,(5)3-3层粉质粘土及(5)3-4层黏土为相对隔水层。滞水一般在雨季分布在填土中,水量较小,本次勘察期间为枯水期,勘察时土层中未发现稳定地下水。本次勘察期间未形成稳定水位。
场区填土主要以黏性土为主,夹有碎石等,粗颗粒易形成大孔隙,成为地下水的贮存空间,透水性较好,但不均匀,由于局部厚度大,丰水期易形成局部上层滞水。
2、基岩岩溶裂隙水
基岩裂隙水主要赋存于石炭系灰岩中。根据钻探揭露及地质调查,灰岩裂隙发育,局部发育溶洞、溶孔,部分地段岩石破碎,溶蚀现象较明显,存在岩溶裂隙水,局部具承压性。根据勘察揭露大部分钻孔出现漏浆现象,揭露岩溶裂隙水,仅少量勘探孔不漏浆,未发现岩溶裂隙水。基岩裂隙水主要受土层地下水或周围裂隙水补给,补给条件受岩体破碎程度、节理裂隙张开程度及延伸情况等控制,以垂直下渗为主,岩溶水主要赋存于岩溶裂隙、溶蚀孔穴中,受土层地下水或周围岩溶水、裂隙水补给,沿构造破碎带、节理裂隙密集带汇集径流,在岩溶处、地层接触带等以地下径流的形式排泄。
本区岩溶水的补给来源主要是大气降水入渗补给,孔隙水的越流补给和区外岩溶地下水的侧向径流补给,局部地段接受地表水的渗透补给。
岩溶水主要赋存于石炭系灰岩的溶洞和溶(裂)隙中,地下水为裂隙承压水,参照JZ-Ⅲ12-区2-7试验孔资料,含水层的渗透系数介于10~30m/d之间,根据国家标准《城市轨道交通岩土工程勘察规范》(GB50307-2012)中第10.3.5条规定,含水层的透水性属强透水性。
第三章 施工组织和部署
3.1工程组织机构
根据本工程任务量和构成特点,建立完善的扁平化管理、精干、高效的项目实施组织机构,项目经理部设置项目经理、总工程师、项目副经理、生产经理、安全总监、商务经理,下设七部一室,即:技术部、工程管理部、商务部、安质部、物资设备部、财务部和综合办公室。资料室和实验室归技术部统一管理。全权代表我公司承担工程的实施、完成及缺陷修复等工作,服从业主的指挥和管理,服从监理单位的监督检查,全面履行施工合同。设置技术部、工程部、安全部,其余部门未设置定点办公人员、均为流动办公。工区下设作业班组。项目组织机构图如图3-1。
图3-1 项目组织机构3.2施工进度计划
钻孔灌注桩共698根,桩深分为14.28m、17.25m、17.98m、18.5m、28.51m、30.15m六种。钻孔灌注桩施工总体安排时间为2020年10月15日~2021年4月15日,共计184天。
3.3劳动力安排计划
围护桩施工人员详见表3-1。
表3-1 劳动力计划表
序号工种数量(人)1管理人员12质量工程师13测量工程师24电号工25吊车司机26电工27司索工48焊工109普工153.4机械设备安排计划
围护桩施工使用主要机械设备见表3-2。
表3-2 主要机械设备表
序号机械名称数量(台)1冲击钻机302空压机23履带吊14焊机105钢筋套丝机16钢筋切割机17泥浆泵18泥浆搅拌机19弯曲机1注:施工现场已有3台630变压器,现再加1台400变压器,允许30台冲击钻机工作。根据前期冲击钻施工的情况和地质勘察报告,适当的调整采用旋挖钻进行成孔,若地质条件允许也可调整为干孔成孔。
3.5施工准备
施工场地采用全封闭式施工,施工场地布置时,以方便施工生产,互不影响原则,充分考虑吊车、钻孔机等机械设备运行路线,满足其运行要求;场地保证排水、排污通畅。
1、施工临时设施
本工程办公区和施工区分开,办公区在施工现场西侧独立布置,内设办公室、宿舍、浴室、厕所、食堂,在施工区域设置施工人员休息间、工具间、料库、修理间、氧乙炔、仓库、配电箱。
2、施工便道
本车站紧邻和平大道,场外运输利用已有道路,施工道路均采用C30钢筋混凝土硬化,厚30cm,双层双向配筋(纵向钢筋C16 @200,横向钢筋C14 @300),地基需用压路机分层压实,地基上铺设20cm碎石垫层,然后绑扎钢筋网片,最后浇筑混凝土路面。
施工平台考虑到围护桩施工机械需要平整工作面和承载力要求,保证围护桩施工质量,故在基坑内制作施工平台。施工平台采用C30钢筋混凝土,厚300mm,配筋采用双层双向配筋(纵向钢筋C16 @200,横向钢筋C14 @300),保护层厚度为50mm。
4、钢筋笼加工场地
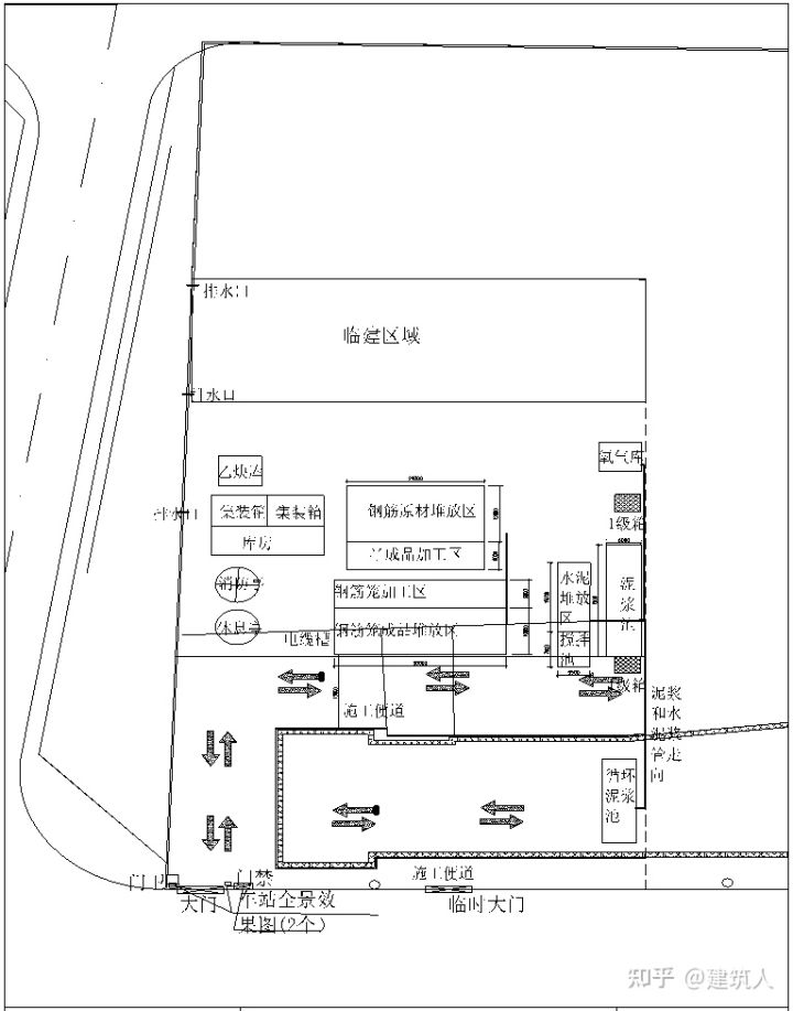
加工场地尺寸为35m*4m,钢筋笼加工场地采用C20混凝土硬化,厚20cm,钢筋笼加工平台采用I20工字钢,横向每2m一道,以安全、合理、可行为原则布置。详见围护阶段施工场地布置图。
5、临时堆土场地
考虑到土方施工的时间限制,且钻孔灌注桩成孔土不能直接运出场外,土方运输在夜间进行,故现场设临时弃土坑,弃土坑可存放十五个孔洞土方量。临时堆土场地外轮廓尺寸为20m×15m,三面采用C30钢筋混凝土墙,墙高2m,地下埋深0.5m,厚400mm,配筋采用单层双向配筋(纵向钢筋C14 @300,横向钢筋C14 @300),保护层厚度为50mm。
6、施工现场排水
钻孔灌注桩废浆定期外运,运土车辆必须清洗干净再出场,大门通道处设置车辆清洗场,设置排水沟和沉淀池等。
7、现场养护室布置
为了保护试件的完整和质量,在施工区设置养护室,内设标准养护水箱,配备空调控制温度,并配有温度计和湿度计,保证养护室的温度和湿度。养护室应有专人负责看护,每天要有详细的养护情况记录。
8、技术交底与安全教育
本工程钻孔灌注桩施工属特种作业,作业人员均需持证上岗。参加吊装作业的人员资格应符合起重作业的相关规定。作业前应编制详尽的作业技术和安全交底书,对参加施工作业的人员进行详细的技术和安全交底,做好入场培训工作,并做好培训记录,不让任何一个未经安全培训的人员上岗作业。做好安全技术交底工作,下达任务的同时,必须有书面的安全注意事项及要求。
9、施工前其他准备工作
(1)组织参与围护桩施工的人员对现场条件和周边环境进行认真了解和熟悉。
(2)对现场各类地下管线进行了解,并应做好标识和采取必要的保护措施。
(3)施工前对使用的机械设备、工具、索具应进行全面检查和试运行后方可投入正式使用。
第四章 施工方案
围护结构主要采用围护桩和止水帷幕的方式进基坑的围护,混凝土支撑和钢支撑形式进行支护,围护桩分为A类钻孔灌注桩和B类钻孔灌注桩,桩径1000mm和1200mm两种,桩深分为14.28m、17.25m、17.98m、18.5m、28.51m、30.15m六种。施工过程严格按照现场施工流程一步一步进行,保证现场质量控制。
图4-1 施工工序流程图4.1桩位放样
1、根据设计图纸提供的桩位坐标数据放出护坡桩位中心,做好保护及复核,并请监理单位进行现场复核。
2、桩位中心点处用红漆做出三角标志。
3、桩位放好后应及时处理保护,打好十字线控制桩位并做好保护措施,对于硬地坪施工的采用水泥钢钉打入混凝土中,四周用红油漆做好标志。
4.2钻机就位
1、钻机定位时,为保证钻机的稳定性,改善施工作业场地的地质条件,防止施工中土体不均匀沉降而造成钻机不稳,施工现场均进行地面硬化,地面硬化采用30cm 厚C30 钢筋混凝土。
2、利用钻机水平装置,调整钻机水平度,保证钻机钻杆的垂直。
3、桩位定位后拉引桩十字线,将钻杆中心与桩位十字线中心对齐,偏差不大于50mm。
4、在埋设护筒前,根据钻机自身的垂直仪调整钻杆的垂直度后,再用经纬仪复测钻杆垂直度,保证垂直度在1/300 范围内。
4.3护筒埋设
1、钻机就位后,先钻一个比护筒直径略大的孔,深度比护筒略浅0.5m,然后将护筒吊放入孔内采用压重、震动、锤击的方法将其埋入,并根据十字线,控制护筒中心位置。
2、护筒采用4~8mm 钢板制作,埋置深度可根据地表土质特征进行选定,护筒埋置深度应满足至少插入原状土1m,并保证护筒垂直,以达到稳定孔口土体的目的,护筒内径应比桩径大150mm。
3、护筒顶高出地面0.3m,顶部开设1~2个溢浆口,以达到控制地面渣土及浆液流入孔内的目的。
4、护筒采用挖埋方法设置,埋设护筒后,根据十字引桩复核护筒中心,其中心线与桩位中心线不得大于20mm,护筒周围应采用黏土夯实。
5、护筒埋设完成后,在护筒四周定点,拉线定位桩心,以便钻机二次就位。
4.4钻机成孔
1、开钻时,应先在孔内灌注泥浆,如孔内有水,可直接投入黏土,用冲击钻以小冲程反复冲击造浆。
2、在开钻及整个钻进过程中,应始终保持孔内泥浆液面高出地下水位1.5~2.0m,并低于护筒溢浆口,掏渣后应及时补充泥浆。
3、在淤泥层和黏土层冲击时,钻头应采用中冲程(1.0~2.0m)冲击;在砂层冲击时,应添加小片石和黏土,采用小冲程(0.5~1.0m)反复冲击,以加强护壁;在漂石和硬岩层冲击时,应更换重锤小冲程(1.0~2.0m)冲击。在石质地层中冲击时,如果从孔上浮出石子钻渣粒径在5~8mm之间,表明泥浆浓度合适;如果浮出的钻渣粒径小而少则表明泥浆浓度不够,可从制浆池抽取合格泥浆进入循环。
4、冲击钻进时,机手要随进尺快慢及时放主钢丝绳,使钢丝绳在每次冲击过程中始终处于拉紧状态,既不能少放,也不能多放。放少了,钻头落不到孔底,因此不仅无法获得进尺,反而可能造成钢丝绳中断、掉锤;放多了,钻头在落到孔底后会向孔壁倾斜,撞击孔壁,造成扩孔。
5、在任何情况下,最大冲程不宜超过6.0m。为正确提升钻锤的冲程,应在钢丝绳上作长度标志(油漆标注、绑扎布条等)。
6、泥浆补充与净化:开始前应调制足够数量的泥浆,钻进过程中,如泥浆有损耗、漏失,应予补充。并及时检测泥浆指标,遇土层变化应增加检测次数,并适当调整泥浆指标。
7、每钻进2m或底层变化处,应在沉渣池中捞取钻渣样品,查明土类并记录,及时排除钻渣并置换泥浆,使钻头经常钻进新鲜底层。同时注意土层的变化,在岩、土层变化处均应捞取渣样,判明土层并记入记录表中以便与地质剖面图核对。
4.5检孔
钻孔完成后采用全站仪和测绳进行检孔,重点检查孔位,孔深、孔径倾斜度是否满足设计要求,钻孔的允许偏差如表4-1。
表4-1 钻孔的允许偏差
顺号项目偏差检测方法1钻孔中心位置不大于50mm全站仪2倾斜度不大于0.5%全站仪、冲击锤吊绳3孔深比设计深度深300-500mm钻头和钻杆长度、测绳4.6泥浆的配置
在工程桩成孔过程中,要保证成孔的安全与质量,护壁泥浆生产循环系统的质量控制指标是关键的一个环节。泥浆起到护壁、携渣、冷却机具、切土润滑的作用。性能良好的泥浆能确保成孔时孔壁的稳定,防止坍方,同时在砼浇灌时对保证砼的浇灌质量起着极其重要的作用。
1、护壁泥浆生产循环工序流程
泥浆循环工序流程如图4-1所示。
图4-2 泥浆循环工序流程图泥为满足施工环保要求,钻孔时应设置造浆池、沉淀池及净化处理系统。制备泥浆的粘土选用水化快、造浆能力强、粘度大的膨胀土或接近地表经过冻融的粘土。造浆池和沉淀池分开设置。施工中钻渣随泥浆从孔内排出经泥浆槽进入沉淀池,沉淀后的泥浆经造浆池返回钻进的孔内,形成不断的循环沉淀净化。泥浆循环顺序为:新制泥浆→循环池→桩孔→泥浆槽→沉淀池→循环池→桩孔。
2、泥浆的排放
为保护环境和文明施工,利用自动泥浆沉渣分离装备将废渣分离出,钻孔弃渣(废泥浆)放置到指定地方,不得任意堆砌在施工场地内或直接向水塘、河流排放,以避免污染环境。废泥浆用罐车送到处理场进行处理;钻渣待沉淀后运到指定的弃土场。钻孔弃渣(废泥浆)由专业施工队伍(运输一队)统一处理。
3、泥浆池容量设计
按个工程桩的体积计算和施工经验推算,本工程考虑到高峰期施工作业的需要,盛装泥浆的泥浆池的容量应能满足成孔施工时的泥浆用量。
标准挖土量:
V1=0.5m×0.5m×3.14×20m×6=94.2m³
新浆储备量:
V2= V1×50%=47.1m³
泥浆循环池容量:
V3= V1×100%=94.2m³
泥浆池总容量:
V= V2+V3 =141.3m³
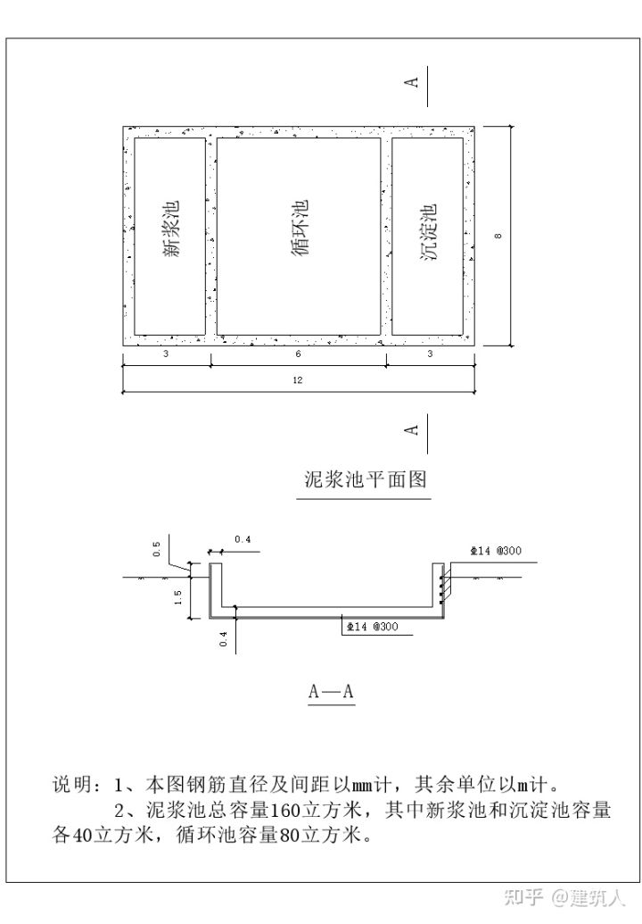
3、泥浆池结构设计
尺寸:根据工程的实际需要设置,新制泥浆池、循环泥浆池和沉淀泥浆池为矩形构造,总尺寸为12m(长)×8m(底宽)×1.6m(深),四周及底板采用C30钢筋混凝土,厚度为400mm,配筋采用单层双向配筋(纵向钢筋C14 @300,横向钢筋C14 @300),保护层厚度为50mm,横平竖直。
泥浆池旁边应设置明显的警示牌和刚性的安全防护措施。泥浆池四周用φ48钢管单排架作围栏;立杆长度1.8米,打入地下0.5m;围栏高度1.3m;钢管之间用脚手架扣件或粗铁线连接结实。围栏用安全网围护,悬挂醒目夜光安全警示牌及标语,并配置足够的照明设施。
施工要点:
(1)泥浆池采用挖掘机开挖,四周按1:0.5.放坡。开挖应自上而下,逐层进行,严禁先挖坡脚或逆坡开挖。
(2)新制泥浆池、循环泥浆池和沉淀泥浆池之间采用C30钢筋混凝土,厚度为400mm,配筋采用单层双向配筋(纵向钢筋C14 @300,横向钢筋C14 @300)隔开,墙面和墙底摸水泥砂浆,防止泥浆混合。
(3)在泥浆池一端开设一个1米宽的小门,供施工人员进出。
(4)泥浆池开挖后,必须用挖掘机辅以人工平整、夯实;为防池壁坍塌,池顶面也需密实。
(5)泥浆池开挖平整完成后,为防止泥浆中水份流失造成池壁坍塌,需铺设彩条布材料,彩条布铺设至池顶,同时,彩条布需有一定厚度,以防后期破坏。
图 4-3 泥浆池的设计图4、配合比设计
根据地层、地下水状态及施工条件和以往施工经验进行泥浆配合比设计,采用优良的膨润土和自来水作原料,通过清浆冲拌和混合搅拌二次拌合而成。
泥浆配合比及质量指标控制:钻孔开挖前,首先制备足够的优质泥浆待用。泥浆配合比根据所选用的原料先行试配,再检测各项指标,按检测的情况适当增加外加剂,改善泥浆性能,使之符合要求。泥浆在循环使用过程中,配备专人检查和管理泥浆,保证泥浆质量,使各项指标达到规范要求。
5、制备方法
泥浆配置方法如图4-3所示。
图4-3泥浆配备方法将水加至搅拌筒1/3后,启动制浆机。在定量水箱不断加水的同时,加入膨润土粉、碱粉等外加剂,搅拌5min后,即可停止搅拌放入新浆池中,待静置膨化24h后使用。如果购买的为商品袋装泥浆粉(含纯碱),则现场不需要额外添加纯碱。
6、泥浆性能指标检验标准及测定频率
护壁泥浆对下列表中的有关指标进行测试,检查新浆、循环泥浆和废弃泥浆的质量。根据现场的实际地质情况,适当调整泥浆指标,提高支撑效果。
表4-2 新制泥浆指标控制指标表
泥浆性能粘性土砂性土检验方法比重1.04~1.081.08~1.1比重计粘度18~2225~30漏斗计含砂率(%)<4<4洗砂瓶PH值8~98~9试纸表4-3 循环使用泥浆性能控制指标表
泥浆性能粘性土砂性土检验方法比重<1.15<1.3比重计粘度<28<35漏斗计含砂率(%)<8<8洗砂瓶PH值>8>8试纸表4-4 废弃泥浆性能指标
泥浆性能粘性土砂性土检验方法比重>1.25>1.35比重计粘度>35>40漏斗计含砂率(%)>8>11洗砂瓶PH值>12>12试纸根据现场泥浆控制指标,现场由专人随时进行泥浆指标的测试,并对泥浆的性能指标进行控制。主要测试部位包括新拌制泥浆、供给泥浆、孔内的泥浆等,具体控制措施见表4-5。
表4-5 泥浆质量控制表7、泥浆的循环使用与回收处理
(1)泥浆储存:泥浆储存采用半埋式砖砌泥浆池,容量162m³。包括一个新浆池、一个循环池、一个沉淀池,输送方式为泵送软管方式。对于需过路的泥浆管路,在路面内预留沟槽,所用软管随用随收。
(2)在开挖过程中,不断向开挖桩孔中供给浆液。利用置于贮浆池中的泥浆泵将泥浆泵入开挖孔中,保持孔内中泥浆液面高于地下水位1m以上。
(3)循环池中的泥浆,一部分来自旧泥浆的再生处理,一部分为配制的新鲜浆液,新泥浆配制采用螺旋浆式搅拌机按配合比进行调配,生产能力为40m³/h。
旋挖机成孔施工泥浆处理方式:旧浆液主要采用物理再生处理方式,即重力沉淀处理。利用泥浆泵将旧浆泵入循环池沉淀,浆液中的土渣粗粒沉淀到池的底部,较轻的浆液在上。循环池中下部废浆、泥砂,用挖掘机清除或用泥浆泵抽入废浆池,泥浆车外运排弃。
(4)在正常施工中,保证泥浆性能符合现场泥浆指标的规定。在穿过松散透水、稳定性差的粉砂层时,适当提高泥浆比重,添加堵漏剂,增加泥浆粘度,提高泥浆悬浮砂粒的能力。遇砂层等稳定性较差的地层,适当调整泥浆指标,以保证孔内压力平衡,从而保护孔壁。
(5)回收的泥浆分不同部位予以处理。孔内大部分泥浆可回收利用,对于距孔底的泥浆必须先经过除砂振动器除砂,使其砂粒充分去除,排入循环池调整后待用。对于距孔底5m以内泥浆排入废浆池,并及时外运。
本工程地层含砂量较大,对泥浆性能有较大的破坏作用。循环泥浆经过充分除砂后才可回收利用。为了保证正常泥浆供应,对泥浆池内沉砂及时清除,以保证泥浆池有足够的容量。
8、泥浆管理
(1)配备专人,负责原材料管理及泥浆质量监控。
(2)搭建泥浆作业棚、原材料棚,避免膨润土受潮。
(3)配备专人负责泥浆管理,外运等工作,防止泥浆泄漏,污染施工场地及周围环境。
(4)泥浆配制、循环及处理主要机械设备及仪器详见机械设备表。
9、废浆处理
抽入废浆池中的废弃泥浆每天组织全封闭泥浆运输车晚上外运至规定的泥浆排放点弃浆。
10、泥浆质量管理要点
(1)配备专人,负责原材料管理及泥浆质量监控。
(2)搭建泥浆作业棚、原材料库房,避免膨润土受潮。
(3)配备专人负责泥浆管理,外运等工作,防止泥浆泄漏,污染施工场地及周围环境。
(4)泥浆制作所用原料应符合技术性能要求,制作时,应严格执行试验室所制定的配合比,泥浆拌制后应熟化24h后方可使用。泥浆制作中,每班进行二次质量指标检测。
(5)在成孔过程中,泥浆会受到各种因素的影响而降低质量,为确保护壁效果、保证孔壁稳定,应对孔内被置换后的泥浆进行测试,充分利用各种再生处理手段,提高泥浆质量和重复利用率,直至各项指标符合要求后方可使用。
(6)严格控制泥浆液位,保证泥浆液位在地下水位1.0m以上,液位下落及时补浆,以防坍塌。
(7)再生泥浆受水泥、砂土等污染,如性能指标达到合格标准,可再利用;检验如指标不合格,应予废弃。
(8)对严重水泥污染及超比重的泥浆作废浆处理。
4.7钢筋笼制作及吊装
1、钢筋笼的制作
(1)为缩短下笼时间,避免塌孔,计划钢筋笼采用一次吊装入孔。
(2)为确保钻孔灌注桩主筋净保护层,钢筋主筋上每隔2m设置一道定位筋,沿钢筋笼四周均布置4根。
(3)定位钢筋采用HRB400钢筋,并与桩的主筋进行满焊,保证钢筋的牢固。
(4)钢筋笼制作时。应将主筋调直,除锈,下料准确。
(5)钢筋笼焊接宽度不少于0.8d,厚度不少于0.35d。
(6)钢筋焊接过程中应及时清除焊渣,钢筋笼螺旋筋与主筋全部采用点焊,焊接必须牢固。
(7)钢筋笼制作允许偏差应符合图纸中的相关规定。
(8)制作成型的钢筋笼,要分组堆放在平整的场地上,不得变形。
(9)注浆管的制作必须焊接牢固、密封,不得漏浆。
(10)钢筋笼主筋采用机械连接,连接过程必须保证钢筋切头平整及车丝的长度,并且在满足扭力的要求时,外漏丝扣不得大于2p。
2、钢筋笼的吊装
(1)钢筋笼的吊装,必须符合设计和施工规范要求。
(2)在吊放钢筋笼时一次吊装,要严防碰撞,不得变形。考虑钢筋笼自重,吊装采用1台50T汽车吊(50T吊车中长臂长度40m,作业半径10m,起重量为7.8吨,起升高度38m)。先使钢筋笼离开地面一定距离,然后主吊机升高,辅助机配合钢筋笼直立,吊直扶稳,对准孔位缓慢下沉,避免碰撞孔壁,钢筋笼下沉至设计位置标高后,立即固定,防止移动和上浮。同时为了保证吊装过程中钢筋笼的变形在弹性范围内,要求吊装过程中设置多个吊点,其中20m钢筋笼至少设置4个吊点,30m钢筋笼至少设置6个吊点。
(3)吊装的具体步骤
①吊装前准备
起重司索和起重指挥人员必须做好吊装作业前的准备。包括作业前的技术准备,明确和掌握作业内容及作业安全技术要求、听取技术与安全交底、掌握吊装钢筋笼的吊点位臵和钢筋笼的捆绑方法;认真检查并落实作业所需工具、索具的规格、件数及完好程度。对作业现场进行观察,熟悉作业场地、排除作业的障碍物,检查地面平整及耐压程度,实地检查有无影响钢筋笼吊升的因素。掌握钢筋笼的重量、重心。吊装设备及钢筋笼的到位准备。作业现场地面平整程度及耐压程度在满足起重作业要求后,确定吊装设备作业的具体位臵。钢筋笼从加工场平移到安装下放位臵的作业准备。在夜晚作业时,应准备足够的照明条件。
②吊装钢筋笼的捆绑
根据钢筋笼的长度,确定钢筋笼的吊点个数(两个或三个)。在确定吊点后钢筋笼的捆绑采用卡绳捆绑法,即将吊索(钢丝绳)从钢筋笼的底部穿过,一头绳头用卸扣锁在钢丝吊索上,另一头绳头挂在吊钩上的捆绑法。钢筋笼在吊离地面采用两个或三个吊点时,利用两根或三根钢丝绳使用卡绳法捆绑钢筋笼,用吊车的主钩进行提升。钢筋笼的竖直作业采用一根钢丝绳同样使用卡绳捆绑法,用吊车副钩在钢筋笼完全提升一定高度后进行竖直作业。
捆绑钢筋笼时注意的事项:
a.注意钢筋笼的捆绑点在起吊过程中不得发生滑动现象,要求捆绑点钢丝绳须卡紧;
b.钢筋笼起吊后在重力作用下要有足够的刚度,防止钢筋笼产生残余变形;
c.捆绑点不得对钢丝绳有切割或其它损坏现象;
(4)具体起吊作业
在起重指挥人员的指挥下,完成钢筋笼的捆绑和挂钩作业后,起重指挥应组织司机进行起重机的检查、注油、空转和必要时的试吊。在确定吊装作业区内没有其它人员停留后,指挥人员正确运用包括手势、音响、旗语等指挥信号,组织起重机司机吊升钢筋笼,到达一定高度时,竖直钢筋笼。整个竖直过程应在钢筋笼脱离地面的情况下进行,主要防止钢筋笼在竖直过程的变形。当钢筋笼完全竖直后,应校正就位并下放基桩内。
吊装过程注意事项:
①指挥人员及起重司机应严格执行钢筋笼的起重吊运方案及技术、安全措施;
②严禁超负荷使用起重机与工具和钢丝绳;
③在吊装过程中,任何人不得停留在已吊起的钢筋笼下方;
④因故停止作业,须采取安全可靠的防护措施,保护钢筋笼与吊车安全及不受损伤,严禁钢筋笼长时间悬挂空中;
⑤起重人员不得歪拉斜吊钢筋笼,不起吊连挂有其它物体的钢筋笼;
⑥吊升过程应平稳,避免振动和摆动,钢筋笼必须加设溜绳;
⑦在作业过程中,如发生异常,起重司机应及时报告起重指挥;
⑧在露天作业时,遇有六级及以上大风、大雾、雨雪等不良天气应停止作业。
4.8安装导管、清孔
1、安装导管
(1)安装钢筋笼完成后,应尽快安装导管,并严格控制孔底沉渣。
(2)本工程采用Φ250mm导管,导管使用前须经过压水试验,导管拼装试压应不小于0.6~1.0MPa,导管接头用螺纹连接方式并加O型密封圈 ,各接头必须扭紧严防漏气漏水,用完后要清洗干净,丝扣要上油。
(3)吊放导管应位置居中,稳步沉放,防止卡挂钢筋笼,导管底距孔底300mm~500mm。
2、清孔
钻孔至设计深度后,稍提钻头离孔底100-200mm,使钻头空钻不进尺,保持泥浆正常循环,用换浆法清孔。
清孔包括第一次清孔和二次清孔。第一次清孔利用反循环系统进行洗孔。第一次清孔后,泥浆比重小于1.25,粘度不大于28s,含砂率不大于8%。由于成孔采用冲击钻,所以泵吸反循环清孔适用于第二次清孔,在清孔过程中随着钻渣的排出,孔底沉淤厚度较小,出水管(导管)应同步跟进,以保持管底口与沉淤面的距离。清孔过程专人测量泥浆指标,清孔后泥浆比重小于1.15,粘度为18~22s,含砂率不大于4%。清孔结束后测定孔底沉渣厚度不大于100mm。
4.9混凝土的浇筑
1、灌注前做好一切准备,保证砼灌注连续紧凑进行。
2、水下灌注的砼采用C35水下,保持良好的和易性,其配合比通过试验确定,坍落度控制在180~220mm之间,所用水泥标号不低于P.O 42.5,每立方米砼中的水泥用量不少于350kg。砼灌注用的导管壁厚为4mm,直径为250mm,导管底管节长大于4.0m,两管之间用法兰盘连接。导管使用前试拼试压,试压压力为0.6~1.0MPa,导管底端到孔底距离为300~500mm。
3、开始浇注时,先在导管内放置隔水球以便砼灌注时能将管内泥浆从管底排出,球径为Ф250mm。
4、水下灌注砼的首灌砼应达到一定数量,以保证首灌砼能够顺利封底,砼首灌后导管埋设深度不少于0.8m。
图4-4 砼首灌量计算示意图砼首灌量计算公式如下:
式中:
V--灌注首批砼所需数量,m3;
d--导管内径,取0.25m;
D--桩孔直径,取1m;
h1--桩孔内砼达到埋置深度H2时,导管内砼柱平衡导管外(或泥浆)压力所需要的高度,m;
Hc--灌注首批砼时所需孔内砼面至孔底的高度,m;
Hw--首灌砼后砼面至桩孔顶距离,桩孔深取20m,Hw取18.7m;
H1--桩孔底至导管底端间距,取0.5m;
H2--导管初次埋置深度,取0.8m;
rn--泥浆的重度,取11.5kN/m3;
rc--砼的重度,取24kN/m3。
得砼首灌量为1.47m3。
根据首灌量选取适合容量大小的砼料斗。
5、砼灌注过程中导管始终埋在砼中,随着砼面的上升,适时提升和拆卸导管,导管底埋入砼面以下2~4m,不大于6m,并不小于1m,确保导管底端不提出砼面,以免造成断桩。
6、水下灌注混凝土至规定桩基标高上1m为止,以保证桩顶的砼质量。
7、砼灌注完成后,及时拆除钢护筒,开挖后凿除桩头,进行模筑混凝土接桩,模板采用脚手架加固,混凝土灌注高出设计标高15cm为止。注意做好接桩质量。
第五章 质量保证体系及措施
5.1质量保证体系
图5-1 工程质量保证体系框图5.2质量职责
1、项目经理:对所承建工程的施工进度、安全、质量、工期和成本、文明施工负责,代表企业对工程质量终身负责;负责质量体系在本项目部的有效运行及在质量体系运行过程中的内外协调,并改善其运行环境保证资源投入,确保质量目标的实现;针对质量体系运行中存在的不合格,采取纠正措施;主持对分供方的评选及评价,审批分供方的评审结果。
2、执行经理:对承包项目工程生产经营过程中的质量控制负全面责任,贯彻落实质量方针、政策、法规和各项规章制度,建立质量、技术管理组织,明确各岗位质量责任,主持质量责任制的考核并按制度决定进行奖惩,组织落实施工组织设计和质量计划中技术质量措施,组织并监督项目工程施工中质量技术交底制度和设备、设施验收制度的实施,领导、组织施工现场每月的质量检查,对质量检查中发现的质量隐患制定整改措施及时解决,对上级提出的质量技术与管理方面的问题,定时、定人、定措施予以解决,织相关人员对施工现场存在的危险源进行调查、分析、评价和控制,制定重大危险源应急预案,成立应急救援小组,协调好与建设单位、设计单位、地方主管部门、总包和分包单位等各方面的关系。
3、项目副经理:根据施工情况,制定相应的质量技术措施,参与交底,组织、参与施工现场质量检查,审核纠正预防措施,及时督促整改并对整改情况进行监督,认真执行质量规章制度,协助项目经理建立质量保证体系,指导、监督材料、设备的进场验收工作,从合格供应商处进行采购,保证所购置物资符合质量合格的标准要求,组织对质量设施、机械设备验收,主持项目部开展技术培训工作,督促做好质量培训记录,组织项目工程危险源识别、评价和控制,制定应急预案,严格执行质量、技术、质量方面的法规、规程、标准和各项责任制,组织对现场附属设施、标识、围栏、围网进行定期复查,督促文明施工,或使文明施工处于失控状态。
4、项目总工:对项目工程生产经营种的质量生产负技术责任,贯彻落实质量生产方针、政策,严格执行质量技术规程、规范、标准,结合项目工程特点主持工程的危险源识别和不利因素的控制及制定施工保证计划,参加或组织编制施工组织设计,编制、审查专项施工方案时,制定、审查有针对行的质量技术措施,监督质量技术措施的落实,对落实情况进行检查,主持制定技术措施计划和季节性施工方案的同时,制定相应的质量技术措施监督执行,主持质量防护设施和设备的验收,严格控制不合要求的防护设备、设施投入使用,参加质量检查,对施工中存在的不质量因素,从技术方面日出整改意见和办法予以消除,组织安排管理原材料过程和最终产品的检验和试验的管理工作,确保工程质量。
5、生产经理:主抓工区日常质量教育和质量管理制度的部署落实。对工程质量、施工安全、职业健康、环境保护负责,定期检查工程项目标准化管理体系运行情况和效果,组织对分管工程质量、施工安全、环境、职业健康管理情况进行监督检查;对于检查、对审核发现的问题或不符合,认真组织制定纠正和预防措施,在限期内落实整改。
6、安全总监:组织定期的质量体系审核;主持定期的安全质量大检查,并对检查中发现的问题进行决策处理;就安全、环保、质量方面的问题同上级领导、业主、监理及地方主管部门接口协调;经常深入施工现场了解工程质量情况,对发现的问题及时决策处理;主持召开质量事故分析会,主持重大不合格品的评审并做出处理方案。
7、商务经理:贯彻落实质量生产方针、政策、法规和各项规章制度,组织落实施工组织设计和质量保证计划中质量技术措施,领导、组织施工现场每月的质量检查,对质量检查中发现的质量隐患制定整改措施,及时解决,对上级提出的质量生产与管理方面的问题,定时、定人、定措施予以解决,负责本项目的计划、统计管理工作;
8、财务资金部:组织各相关部门进行合同评审及分承包方的评价工作;负责项目部的年、季、月施工计划的编制,按质办理验工计价;提出项目运行的资金计划。
9、物资设备部:负责物资采购工作并组织物资进货检验和试验;对产品标识和可追溯性监督检查;负责控制顾客提供产品,主持对采购的不合格品的分析、处置工作。
10、综合办公室:负责制定各部门、单位对受控文件和资料的管理办法并监督其实施,定期发布受控文件清单,确保相关场所得到受控文件的有效版本;根据项目部需要定期制订教育培训计划,确保相关人员持证上岗。
5.3施工技术质量保证措施
1、 钻孔前要求
(1)场地要求
清除场地内的淤泥和杂物,保证场地地表平整、坚实,能满足冲击钻机的施工要求,对文明施工要求较高的,需进行场地硬化。
(2)常规灌注桩护筒要求
①用4~8mm 钢板制作,护筒内径宜比桩身设计直径大100mm。
②护筒埋设应准确,其中心线与桩位中心线的允许偏差不大于20mm。
③护筒埋置深度应超过杂质填土埋藏深度,在粘性土中不宜少于1m,在砂性土中不少于1.5m,且护筒底口埋进原状土深度不应小于1m;顶端高出地面0.3m以上,并能满足稳定液液面高度的要求。
④护筒应保证坚实,四周不漏水。
(3)泥浆要求
①泥浆比重,结合本工程地质情况,采用1.1~1.25。
②粘度(以700/500ml稳定液通过5mm漏斗所需时用s 来表示),采用小于28s。
③新制含砂率控制在4%以内,循环泥浆的含砂率控制在8%以内。
2、成孔技术
(1)钻机就位
钻机定位后的钻杆中心与桩中心偏差不应大于50mm。
(2)埋设护筒
隔孔施工在钻机成孔前,对埋设护筒的位置、深度和垂直度进行复核,以确保桩位正确性。成孔时采用隔孔跳跃式流水操作,保证成桩安全距离不小于4d,以防止对邻桩产生影响。
(3)成孔垂直控制
确保桩身垂直在成孔垂直度控制是钻孔灌注桩顺利施工的重要条件,采用全站仪双向复测钻杆垂直度,确保桩身成孔垂直度。
(4)控制钻进速度和稳定液指标
①控制钻杆钻进速度,应不大于10m/h;在松散地层应不大于3m/h。
②泥浆比重控制在1.1~1.25左右。
(5)成孔检查
每桩孔成孔之后,应请监理工程师对孔的中心位置、倾斜度进行复验,必须达到设计、施工规范的要求后,方可进行下道工序施工。
①钻孔过程中,使用机械自身的垂直控制仪和全站仪双向检测双层控制,如发现钻杆倾斜,必需及时纠正,保证成孔的垂直度≦1/300。
②在钻孔过程中,如发现与设计地质情况不符时,及时报告监理工程师或设计单位,经监理工程师或设计确认批准后加以处理。
③扩底成孔后随机打印扩底成孔资料,并检测成孔质量,符合要求后下放钢筋笼。
(6)清孔
①清孔采用泵吸反循环,清孔时,必须注意保持孔内水头,防止坍孔。
②清孔后,灌注水下混凝土前,孔底沉渣厚度应符合《建筑桩基技术JGJ94-2008》及设计要求100mm。
③清孔后,泥浆比重在1.15以下。
④不得用加深孔底深度的办法代替清孔。
(7)钢筋笼制作及安装
钢筋笼的制作必须符合设计和施工规范要求。对钢筋笼的规格和外形尺寸进行检查,控制偏差在允许范围之内,本工程加强箍采用100mm×20mm 的钢板箍制作,钢板箍需由加工厂定作加工,满足钢筋笼椭圆度要求。下笼时监督施工人员对钢筋笼和钢护筒的连接,必须按规范进行操作并与钢筋笼要同心,并按要求放置垫块,每4m 一组,每组4 块,成均匀对称布置。钢筋笼入孔后,用吊筋将钢筋笼固定在工作平台上。
(8)浇筑混凝土成桩
①钢筋笼安放就位后,应进行二次清孔,稳定液各项指标达到设计及规范要求后,应进行隐蔽工程验收,合格后立即开始灌注混凝土,并连续进行,直到灌注达到设计桩顶标高以上500mm。
②工程采用C35水下商品混凝土,严格计量和测试管理,监督试块按要求制作,每根桩三组9块。
③水下混凝土必须具有良好的和易性,控制坍落度180~220mm 之间。
④混凝土灌注过程中严格按照工艺规程进行,确保初灌量和控制导管不得左右移动,保证有次序地拔管和连续浇筑混凝土直至整桩完毕。
(9)钻孔灌注桩主要技术措施
钻孔灌注桩主要技术指标见表5-1。
表5-1 钻孔灌注桩主要技术指标3、确保成孔质量措施
(1)钻头外径不小于设计桩径,并经常核验钻头直径,防止出现缩颈,特别是扩底部,在扩底施工前必须复核扩底钻头的尺寸是否与电脑显示的尺寸相符。
(2)护筒埋设位置应正确,垂直,周边应用粘土夯实。
(3)预防孔斜措施
①钻机定位要准确、水平、稳定,使用钻机水平仪,调整钻机水平度,调整完成后再用钻机钻杆对准柱位中心,再次定位,然后把钻机的钻杆中心对准桩位,调整垂直度,并锁定钻机上定位装置,同时可利用经纬仪双向检测钻杆垂直度,反复检测,层层把关,确保桩垂直度不大于1/300。
②在钻进过程中如发现钻机水平有变化,应及时调整修复。
③操作人员、机长、施工员应加强钻进过程的监测,根据钻机自身水平仪、垂直仪、经纬仪,如发现异常现象及时处理。
(4)钻杆接头应逐次检查。发现操作过程中的钻杆跟进不顺或带杆应及时调直修复或更换钻杆。
(5)在钻进过程中。孔内稳定液液面始终高于地下水位以上,以保证孔内稳定液起到平衡孔壁的作用。
(6)钻进过程中,采用人工造浆,由特定膨润土为主要材料进行配制而成,维持孔壁稳定方面更有效于稳定液,以更大范围的保证正常成孔,防止孔内漏水,缩孔,塌孔。如上述发生应采用如下措施:控制钻进速度,低速钻进。稳定液的配置应有专人进行管理,以确保成孔质量。
(7)预防缩径措施
①根据试成孔的测试结果,及时调整钻头的规格和钻进方法。
②操作人员应注意提升钻具时,发现有受阻现象,必须重新复钻。
③在淤泥层应放慢钻进速度,保持稳定液的液面高度,慢速提升和进尺。
4、确保钢筋笼制作及质保措施
(1)制作钢筋笼的钢材必须有出厂合格证和按批量进行机械性能复试报告,经复试报告,经复试合格后才能使用。钢筋、钢筋笼对焊时应有同等条件的焊接试验报告,按现场焊接300 个接头为一批,做一组试件试验报告,对于机械接头,按现场500 个接头为一批,做一组实验报告。
(2)钢筋笼的制作应按设计要求和有关制作成型。
(3)钢筋笼采用环形模制作,钢筋主筋混凝土保护层允许偏差为±20mm。为保证保护层厚度垫块采用砂浆垫块。
5、确保混凝土施工质量措施
(1)工程开工前,技术负责人必须按审定的施工组织设计对有关施工人员做好混凝土施工的技术交底节节工作。
(2)把好材料的质量关,不符合要求的材料不得使用。原材料应提供质保书,并按规定进行原材料试验工作。
(3)清孔结束后必须在三十分钟内灌注混凝土,否则必须重新清孔。
(5)混凝土初灌时,混凝土应连续灌入,保证灌入混凝土后导管埋入混凝土中2-6m。严禁将导管拔出混凝土面。
(6)混凝土灌注过程中应勤测混凝土顶面上升高度,随时掌握导管埋入深度,避免导管埋入过浅或过深。
(7)混凝土灌注的充盈系数小于1.1。
(8)混凝土坍落度应严格按设计或规范要求控制。
(9)混凝土试块的制作,因本工程为大深度的扩底钻孔灌注桩,混凝土用量相对大,因此必须保证每根桩不少于3组(9块)。
(10)灌入过程中,应认真做好灌注原始记录,并及时分析整理。
(11)施工中要做到施工质量四检测:自检、专检、抽检和互检。
(12)做好各种施工记录、施工日记及其它施工管理台帐。
6、钻孔灌注桩常见质量通病及预防措施
(1)钻孔过程中有遇到气体
钻孔内存在有害气体全套管施工中,当需要在孔口附近进行焊接钢筋骨架时,焊接的电火花会点燃桩孔内可燃性气体而发生爆炸的质量事故,严重的会造成施工人员中毒。
造成原因:由于地质构造或其他特殊原因,在灌注桩的成孔过程中,桩孔中产生沼气、天然气、硫化氢等有害气体。
防治措施:在进行焊接作业前,首先利用有害气体探测器或火绳等检查桩孔中是否存在有害气体,一般情况下,桩孔中的可燃气体,应用注水法排除孔中的有害气体;当气体浓度少时,也可以利用火绳等将有害气体燃烧掉。
(2)护筒冒水
护筒外壁冒水,严重的会引起地基下沉护筒倾斜和移位,造成钻孔偏斜,甚至无法施工。
造成原因:埋设护筒的周围土不密实或护筒水位差太大或钻头起落时碰撞。
防治措施:在埋筒时,坑地与四周应选用最佳含水量的粘土分层夯实。在护简的适当高度开孔,使护筒内保持1.0~1.5m 的水头高度。钻头起落时,应防止碰撞护筒。发现护筒冒水时,应立即停止钻孔,用粘土在四周填实加固,若护筒严重下沉或移位时.则应重新安装护筒.
(3)孔壁坍陷
钻进过程中,如发现排出的泥浆中不断出现气泡,或泥浆突然漏失则表示有孔壁坍陷迹象。
造成原因:引起孔壁坍塌的原因很多.如土质松散,护筒埋置太浅,护筒的回填士和接缝不严密、漏水漏浆、泥浆密度太小、泥浆护壁不好、下钢筋笼及升降机具时碰撞孔壁等。钻进速度过快、空钻时间过长、成孔后待灌时间过长和灌注时间过长也会引起孔壁坍陷。
防治措施:在松散易坍的土层中,适当埋深护简,用粘土密实填封护筒四周,使用优质的泥浆,提高泥浆的比重和粘度,保持护筒内泥浆水位高于地下水位1m。搬运和吊装钢筋笼时,应防止变形,下设钢筋笼及升降机具要防止偏斜,避免碰撞孔壁,钢筋笼接长时要加快焊接时间,尽可能缩短沉放时间。成孔后,混凝土灌注时间一般不应大于3小时,并控制混凝土的灌注时间,在保证施工质量的情况下,尽量缩短灌注时间。塌孔的桩孔应及时回填。当地层呈现稳定状态后再度施工为宜。
(4)缩颈
缩颈桩又称瓶颈桩。部分桩径缩小,截面不符合设计要求。
造成原因:主要由于护壁泥浆性能差(地层中有遇水膨胀的软土、粘土泥岩卜钻头磨损过甚、焊接不及时、钻进进尺过快、成孔后放置时间过长没有灌注混凝土等原因,局部土层在桩体浇注过程中产生的膨胀造成。
防治措施;为避免缩颈的出现,钻孔前应详细了解地质资料,判别有无遇水膨胀等不良地质条件的土层,如有应采用失水率<3~5ml/30min的优质泥浆进行护壁。成孔时,应注意成孔速度,在成孔一段时间内,孔壁形成泥皮,则孔壁不会渗水,亦不会引起膨胀。或在导正器外侧焊接一定数量的合金刀片,在钻进或起钻时起到扫孔作用。成孔后,待灌时间一般不应大于3小时。如出现缩颈,采用上下反复扫孔的办法,以扩大孔径。
(5)钻孔偏斜
成孔后桩孔出现较大垂直偏差或弯曲。
造成原因:钻机安装不平整、稳定性差或钻进过程发生不均匀沉降,钻头钻杆中线不同轴线,钻头冀板磨损受力不均,在软硬土层分界处和岩石倾斜处,钻头受阻力不均造成桩孔倾斜。
防治措施:先将场地夯实平整,轨道枕木宜均匀着地;安装钻机时应严格检查钻进的平整度和主动钻杆的垂直度,钻进过程应定时检查主动钻杆的垂直度,钻杆位置偏差不大于20c m ;定期检查钻头、钻杆、钻杆接头,发现问题及时维修或更换;在软硬土层交界面或倾斜岩面处钻进,应低速低钻压钻进;发现钻孔偏斜,可提起钻头,上下反复扫钻几次,以便削去硬士.如纠正无效,应于孔中局部回填粘土至偏孔处0.5m以上,重新钻进;在复杂地层钻进.必要时在钻杆上加设扶整器。
(6)桩底沉渣最过多
桩底沉渣量过多.使混凝土与岩基结合不好,影响桩基的承载力。
造成原因:清孔不干净或未进行二次清孔;泥浆比重过小或泥浆注入量不足而难于将沉渣浮起;钢筋笼吊放过程中,未对准孔位而碰摘孔壁使泥土坍落桩底;清孔后,待灌时间过长.致使泥浆沉积。
防治措施:进行一次清孔的同时必须不断地补充性能较好的泥浆,控制泥浆的比重和粘度,不要用清水进行置换。钢筋笼吊放时,使钢筋笼的中心与桩中心保持一致,避免碰撞孔璧。可采用钢筋笼冷压接头工艺加快对接钢筋笼速度,减少空孔时间,从而减少沉渣。下放完钢筋笼后,如过沉渣量超过规范要求,则应利用导管进行二次清孔,直至孔口返浆比重及沉渣厚度均符合规范要求。开始灌注混凝土时,导管底部至孔底的距离宜为300~500mm,应有足够的混凝土储备量,使导管一次埋入混凝土面以下0.8m以上,以利用混凝土的巨大冲击力溅除孔底沉渣,达到清除孔底沉渣的目的。
(7)水下混凝土灌注中出现质量问题及防治措施
①卡管
水中灌注混凝土过程中,无法继续进行的现象。
造成原因:初灌时导管离孔底太近,颠管时导管底部插入沉渣中导致堵塞;混凝土和易性、流动性差造成离析;混凝土中粗骨料粒径过大;各种机械故障引起混凝土浇筑不连续,在导管中停留时间过长而卡管;导管进水造成混凝土离析等。
防治措施:灌注导管底部至孔底的距离应为300~500mm,在灌浆设备的初灌量足够的条件下,应尽可能取大值。在混凝土灌注时,应加强对混凝士搅拌时间和混凝土坍落度的控制。水下混凝土必须具备良好的和易性,配合比应通过实验室确定,坍落度宜为18~22cm,粗骨料的最大粒径不得大于导管直径和钢筋笼主筋最小净距的1/4,且应小干40mm。为改善混凝土的和易性和缓凝,水下混凝土宜掺外加剂。应确保导管连接部位的密封性,导管使用前应试拼装、试压.试水压力为0.6~1.0MPa,以避免导管进水。在混凝土浇筑过程中,混凝土应缓缓倒入漏斗的导管,避免在导管内形成高压气塞。在施工过程中.应时刻监拧机械设备,确保机械运转正常.避免机械事故的发生。
②钢筋笼上浮
钢筋笼的位置高于设计位置的现象。
造成原因:钢筋笼弯曲变形,使得钢筋与套管内壁的接触过于紧密,发生钢筋上浮现象;钢筋笼放置初始位置过高,混凝土流动性过小,导管在混凝土中埋置深度过大钢筋笼被混凝土拖顶上升;当混凝土灌至钢筋笼下,若此时提升导管,导管底端距离钢筋笼仅有1m左右时,由于浇筑的混凝土导管流出后冲击力较大,推动了钢筋笼的上浮。
防治措施:提高钢筋笼加工、组装的精度,防止钢筋笼在运输工程中的碰撞等因素引起的变形。在沉放笼时要确认钢筋笼的轴向准确度,不得使钢筋笼自由坠落到桩孔中。钢筋笼初始位置应定准确,并与孔口固定牢固。加快混凝工灌注速度,缩短灌注时间或掺外加剂,防止混凝土顶层进入钢筋笼时流动性变小,混凝土接近钢筋笼是笼时,控制导管埋深,并稍稍减缓混凝土的灌注速度。灌注混凝土过程中,应随时掌握混凝土浇注的标高及导管埋深,当混凝土埋过钢筋笼底端2~3m,应及时将导管提至钢筋笼底端以上。导管在混凝土面韵埋置深度一般宣保持在2~4m.不宜大于6m 和小于1m,严禁把导管提出混凝土面。当发生钢筋笼上浮时,应立即停止灌注混凝土,并准确计算导管埋深和已浇混凝土面的标高,提升导管后再进行浇注,上浮现象即可消失。
③断桩
混凝土凝固后不连续,中间被冲洗液等疏松体及泥土填充形成间断桩。
造成原因:由于导管底端距孔底过远,混凝土被冲洗液稀释,使水灰比增大,造成混凝土不凝固,形成混凝土桩体与基岩之间被不凝固的混凝土填充;受地下水活动的影响或导管密封不良,冲洗液浸入混凝土水灰比增大,形成桩身中段出现混凝土不凝体:在浇注混凝土时,导管提升和起拔过多,露出混凝土面,或因机械故障、停电、待料等原因造成夹渣,出现桩身中岩渣沉积成层,将混凝土桩上下分开的现象;灌注混凝土时,没有从导管内灌入,而采用从孔口直接倒入的办法灌注混凝土,产生混凝土离析造成凝固后不密实坚硬,个别孔段出现疏松、空洞的现象;在灌注过程中,孔壁坍塌严重或出现流砂、软塑状质等造成类泥砂性断桩。
防治措施:成孔后,必须认真清孔,一般是采用冲洗液清孔,冲孔时间应根据孔内沉渣情况而定,冲孔后要及时灌注混凝土,避免孔底沉渣超过规范规定。灌注混凝土前认真进行孔径检测,准确算出全孔及首次混凝土灌注量。混凝土浇注过程中.必须严格按照规程用规定的测身锤测量孔内混凝土表面高度,并认真核对,保证提升导管不出现失误。严格控制混凝士的配合比,缩短灌注时间,混凝土应有良好的和易性和流动性,坍落度损失应满足灌注要求。在地下水活动较大的地段,实时要用套管或水泥进行处理,止水成功后方可灌注混凝土。灌注混凝土应从导管内灌入,要求灌注过程连续、快速,准备灌注的混凝土要足量,在灌注混凝土过程中应避免停电、停水。
5.4施工质量过程保证措施
在本工程施工中,项目部将全面推行施工质量过程控制,切实抓好每道施工工序的质量,以工作质量来保证工程质量,用科学的管理、严格的制度来创造优质工程,把人为的因素对工程所造成的隐患降到最低。
施工质量过程控制步骤如下:
1、由工程项目总工及项目技术负责人组织全体项目管理人员认真学习本工程的相关文件、施工图纸,领会工程的特点、要点、难点,了解每个重要、关键施工节点上的措施和解决方案,让每个管理人员做到心中有底。
2、由工程项目总工及项目技术负责人将整个工程按工序进行分解,依据施工图纸和相关规范,以现有的技术水平、工艺水平对工序进行分析,以表格形式罗列出各道工序施工的关键点,以及各关键点上的质量标准、质量测量手段和质量监控方法。
3、由项目经理和项目总工对每一个管理岗位指定岗位工作内容、岗位责任制以及相应的奖惩方法。
4、在每一道工序开工之前,由工程项目总工及项目技术负责人组织召集相关人员进行工序技术、质量、安全交底,将相应的施工质量过程控制表格的填写方法和要求进行明确。
5、成立以项目总工、项目经理为主的督查小组,对施工质量过程控制进行第三方监控。监控内容包括对现场进行实时随机抽样,以及根据汇总报表进行随机抽样。
6、在施工过程中,可以根据施工图纸、施工规范、施工方法、施工工艺的改变对报表格式、报表内容以及质量标准进行相应修改,力求达到准确、适时、合理、可行。
7、原材料质量保证措施
(1)在采购订货前就控制好原材料质量:在原材料采购订货前,先看样品和产品说明书,必要时对样品作化验或试验,不合格的原材料不订货,防止伪劣产品进入工地。
(2)原材料进库保管:对已进库的原材料要分门别类按日期编号,按要求存放保管,把易锈、怕淋、怕晒的材料放置在干净、干燥的库房中;
(3)原材料钢筋复试计划
钢筋进场时要验收质保书,进场的钢筋和成型钢筋必须按规格、品种分别堆放,按规定好原材料复试,试验报告反映合格后方可使用。每种规格、每批号每60T 做一组原材料试验,不到60T 的按60T 计。
(4)钢筋机械接头焊接试验计划:同一种类型钢筋接头每300 只焊接接头做一组(3根)对接试验,500 个机械接头做一组(3 根)对接试验。
8、质量控制标准
(1)成孔允许偏差及检测方法
(2)钢筋笼制作
(3)焊接要求
(4)稳定液指标控制
9、施工质量管理
(1)对保证质量的重点、难点和特殊点采取必要的施工技术措施,制定专门章节阐明技术措施内容和实施细则。
(2)工程实施前,对参与本工程施工的现场施工技术负责人、工地主管、班组长直至每一位操作工人作层层技术交底和质量交底,并组织起由项目质量经理、项管部质量工程师、施工队质量负责人和各班组兼职质量员参加的施工质量管理网,明确各级质量员的责任,协力抓好本工程的施工质量。
(3)工程实施时,严格按照经施工组织设计和保证质量的施工技术措施的要求进行施工,每道工序都要严格按图施工,不折不扣地执行ISO9001 标准和有关施工与验收规范及建设单位、监理单位作出的技术规定。
(4)各种技术工种和专职技术人员必须持证上岗,并经常进行技术教育和质量意识教育,不断提高技术水平和质量意识。
(5)积极开展全面质量管理活动,把工程的质量重点、难点和特殊点列为QC 小组活动课题或技术攻关项目,发动群众集思广益,把好各道工序的质量关,达到设计图纸、技术文件和验收规范规定的技术要求和质量措施。
(6)按项目监理的指示精心施工,保证永久工程的质量满足设计图纸和技术规范的要求,施工质量必须全部达到优良等级。
(7)负责对质量事故进行处理。处理质量事故的技术方案应得到项目监理的批准。处理后的工程或产品应请项目监理进行检查、验收、签证,直到满足设计要求。
(8)委派专职质保人员全面记录其内部的质量保证体系,提供系统外部的具体细节,按规定的表式与要求认真填写各类原始报表和隐蔽工程验收报告单,验收原始报表装订成册,作为竣工资料移交。
(9)隐蔽工程验收,即钻孔灌注桩施工、孔底沉渣、钢筋笼制作质量,在自检合格后,监理进行100%验收。
(10)材料员应认真把好原材料关,不合格材料不得使用。原材料到现场时,应提供质保书。钢筋生产批号应与实际标牌所示相符,如有材质问题严禁使用。试验室按规定进行原材料的试验工作。
(11)混凝土试块按标准养护,每天对温度、湿度进行监控,做好管理工作。
(12)制作钢筋笼过程中,同一种类型电焊对焊接头每300 个对接头做一组(3根)对接试样,钢筋机械接头每500 个对接头做一组(3 根)对接试样,并及时送试、钢筋原材料进场时应在同一批中每60 吨取一组送试。
第六章 雨季施工
6.1雨季施工保证措施
本工程受地下水位的影响较大,因此在施工期间,为保证工期要求和防洪安全,应制定切实可行的雨季及防洪措施。
1、雨季施工准备措施
(1)加强对天气预报资料的收集工作,及时掌握天气情况,以便采取有效的防范措施。
(2)雨季期间所有的排水设施必须保证畅通,加强对地表水的疏导,对施工作业面的排水和降水措施。采取对周围地面进行硬化、沿周边设置排水沟、加高围蔽等措施,及时疏通地表集水,防止雨水经上述位置流入作业面。
(3)雨季期间,应防止材料(特别是水泥)吸水受潮,防止制安钢筋、模型等受到污染,所有材料均应离地堆放,并覆盖保护。
(4)采取对施工及生活场地进行硬化、对出入车辆进行冲洗等必要的措施,防止施工对周边环境造成污染。
2、雨季施工措施
(1)加强对地表和施工作业面的沉降和变形观测,及时根据观测结果对作业面采取必要的支护和加固措施,确保作业面的施工安全。
(2)为防止钻孔进水,钻孔前要在钻孔四周用土袋围起来,做好排水沟等截水排水设施,防止区域以外的水流入导墙内。
(3)雨季期间,混凝土现场浇筑应尽量避开大雨天气,保证浇筑质量。
(4)备齐防雨设施以应急混凝土浇注过程中对大雨的防备,必要时用雨篷布覆盖,并及时排出积水。现场机械操作棚(卷扬机、电焊机、木工机械、钢筋加工机械等),用电的机械设备要按相应规定做好接地或接零保护装置,并要经常检查和测试有效性及灵敏性。
(5)防汛抢险物资准备
表6-1 防汛抢险物资清单
序号材料名称单位数量备注1雨衣雨裤套1002雨鞋双1003污水泵台54塑料布M210005铁锹只506手推车辆107防水电缆M5008编制袋个5006.2雨季施工安全保证措施
1、建立防汛安全检查制度
(1)安全检查的内容按照徐州地铁公司的要求进行。
(2)安全检查分为全面检查、专项检查、重点检查、经常检查。
专项检查:检查防汛物资的储备情况、机械设备的性能是否完好、雨季施工方案的落实情况。由物资设备部、技术质量部分别组织检查。
重点检查:排水通道是否满足要求、沟槽稳定性、各类用电设备的安全防护是否有效。由工程管理部、物资设备部、安全员分别组织检查。
经常检查:项目部安全员的每日例行检查。
全面检查:包含专项检查、重点检查的全部内容。
(3)全面检查由项目部项目经理负责组织,每周进行一次,汛期前和汛期中要进行不定期的专项检查和重点检查。各分项工程安全员深入到基层进行经常性的随机抽查。
(4)各施工队安全员每周要对班组安全情况进行一次全面检查,并对所管范围进行日常巡视。
(5)对检查中发现的问题,都要向有问题的施工队伍通报,限期进行整顿并在下次例会上报整顿情况。对不接受检查或对检查拒不整顿的施工队,按照安全考核奖惩办法给予处罚。
2、雨季施工防汛抢险安全生产责任制
为了强化目标管理,确保本次工程在雨季能够正常施工、保证合同工期,必须制定安全生产责任制,做到目标分解,责任到人;有管理制度、岗位职责;项目经理对各相关部门、责任人的工作进行检查,并在每周的生产例会上对本周的工作进行评述。
3、雨季施工防汛抢险保证措施
(1)认真执行质量、安全检查制度,做好质量、安全检查工作,消除质量、安全隐患。
(2)施工场地周围保持排水通畅,不积水,防止四邻地区地面水倒流。
(3)在选择施工临时设施位置时,要注意周边地形,做好施工现场排水工作,避免因连阴雨或暴雨淹没施工材料及其它机械和设施。
(4)雨季之前要对施工现场的所有设备(电器设备、机械设备)进行全面检测,电器设备要有安全可靠的防雨设施并挂合格证,雨后必须对电器设备进行绝缘电阻摇测,合格后挂(粘贴)合格证再允许投入使用。
(5)对水泵、发电机、配电箱等排水、机电设备要经常检修,保证正常使用。
(6)做好防汛物资的采购与储备。水泵、泵管、塑料布、草袋、各种小型工具等应齐备、有效、数量充足,在发生大的降水过程时能够满足防汛需要。
(7)设置应急抢险小分队,在接到抢险命令后10分钟内必须到达抢险位置。
(8)对现况地下排水管线进行调查,查清其管径、走向,以确定泵坑位置。
第七章 冬季施工
7.1冬季施工保证措施
1、冬季施工的生产准备工作
项目部应在开始进入冬施日期前,完成施工现场的准备工作,避免提前降温给工程造成损失。应密切注意天气变化,防止早期寒流对结构砼强度的影响。现场准备工作包括:
施工现场供水管道事先做好保温、防冻措施、水平管道部分采用深埋,竖向管道采用保温材料包裹,防止管道结冰冻坏,影响生产;清除地下障碍物、地表积水,并平整场地与道路,保证消防道路畅通;普查一遍机械设备和临时设施,该保养的保养,该保温的保温;该检修的检修,不用的及时清退现场,做好施工机械防冻液的添加。组织施工人员认真学习熟悉冬季施工规范及验收规范中关于冬期施工内容,结合冬期施工方案进行技术交底,使冬期施工方案落实到人。安排专人进行气象预报收集和测温工作,发现异常情况立即通报;并加强施工现场和混凝土的测温工作。对整个施工现场的供水、供电、防毒、防水措施进行全面检查,消除隐患。2、冬季施工材料准备工作
防火保温材料(岩棉、彩条布、防火帘、塑料布、阻燃草帘、被等作为施工作业面及周边环境的保温和防火使用)。(2)冬施测量器具:测温计(用于测量混凝土温度和气温)。
(3)商品混凝土(尽量要求添加早强剂、防冻剂)。
(4)施工机具防冻液及冬季使用润滑油。
3、冬季施工技术措施
(1)对建筑物的施工控制点、水准点及轴线定位点的埋设采取防止土壤冻胀、施工震动。
(2)冬期负温钢筋焊接如在室外进行时,其环境温度部低于-20℃,焊后未冷却的接头,严禁碰到冰雪,积水。在负温条件下使用钢筋,施工时严格加强检验,在运输和加工过程中,防止撞击和刻痕。
(3)混凝土严格控制入场出罐温度不低于-5℃,混凝土坍落度满足灌注桩施工要求。
(4)混凝土试块按正常规定的制作,拆模后送养护室养护。
7.2冬季施工安全保证措施
1、安全防火措施
(1)在进入冬期施工前对工人进行安全消防措施交底工作。
(2)对职工进行安全,消防教育,贯彻冬期施工中防火、防煤气中毒、防滑、防冻措施,并落实到施工班组和个人。
(3)进入冬期施工前,应对冬期施工中使用的设备,热源设备、采暖设备、临时设备等进行安全检查和验收。
(4)对于现场易燃的保温材料要加强管理,对于用的易燃品要及时清理.
(5)做好消防水源及器材的保温工做,使之具有良好的使用状态。
(6)现场火源要加强管理,电源开关,控制箱等要加锁,并设专人负责管理,防止漏电触电。
(7)施工中如接触汽源、热水要防止烫伤。
2、电气防火措施
(1)重点防火部位等处确保安全用电,现场电气设备密集区置适于电气火灾的灭火器材。
(2)照明灯具与易燃物之间,应保持一定的安全距离,普通灯具不宜小于300mm,聚光灯、碘钨灯具不宜小于500mm,且不得直接照射易燃物。当间距不够时,应采取隔热措施。
(3)焊工在电焊操作时发生火灾,应立即切断电源,可用砂土覆盖灭火或用四氯化碳灭火器、二氧化碳灭火器,绝不能用水或一般酸碱泡沫灭火器,否则可能触电危险。
3、电气安全保护措施
(1)需敷设在地下的电气管线,应在冬施前完成,以保证敷设质量和电气安全。
(2)取暖严禁使用电炉;室内严禁乱拉线,对现场用电应采取限电措施,并保证线路、设备不超负荷运行,防止火灾事故发生。
(3)建立用电检查小组,加强临时用电的安全管理。如检查督促电褥子的使用者,上班前一定要关掉开关、拔下插头;宿舍内严禁安装大功率照明灯(1kw碘钨灯);杜绝长明灯等。
第八章 安全保证措施
8.1 基本要求
1、进入现场必须正确佩戴安全帽。操作人员在作业前必须对工作现场环境、现场机械及车辆的行驶道路、架空电线、建筑物以及拟吊装构件重量和分布情况进行全面了解。2、现场施工负责人应为起重机作业提供足够的工作场地,清除或避开起重臂起落及回转半径内的障碍物。3、起重机应装有音响清晰的喇叭、电铃或汽笛等信号装置。在起重臂、吊钩、平衡重等转动体上应标以鲜明的色彩标志。4、起重吊装的指挥人员必须持证上岗,作业时应与操作人员密切配合,执行规定的指挥信号。操作人员应按照指挥人员的信号进行作业,当信号不清或错误时,操作人员可拒绝执行。5、操纵室远离地面的起重机,在正常指挥发生困难时,地面及作业层(高空)的指挥人员均应采用对讲机等有效的通讯联络工具进行指挥。6、在露天有六级及以上大风或大雨、大雪、大雾等恶劣天气时,应停止起重吊装作业。雨雪过后作业前,应先试吊,确认制动器灵敏可靠后方可进行作业。7、起重机的变幅指示器、力矩限制器、起重量限制器以及各种行程限位开关等安全保护装置,应完好齐全、灵敏可靠,不得随意调整或拆除。严禁利用限制器和限位装置代替操纵机构。8、操作人员进行起重机回转、变幅、行走和吊钩升降等动作前,应发出音响信号示意。
9、起重机作业时,起重臂和重物下方严禁有人停留、工作或通过。重物吊运时,严禁人从上方通过。严禁用起重机载运人员。10、操作人员应按规定的起重性能作业,不得超载。11、严禁使用起重机进行斜拉 、斜吊和起吊地下埋设或凝固在地面上的重物以及其他不明重量的物体,现场浇注的混凝土构件或模板,必须全部松动后方可起吊。12、起吊重物应绑扎平稳、牢固,不得在重物上再堆放或悬挂零星物件。易散落物件应使用吊篮固定后方可起吊。标有绑扎位置的物件,应按标记绑扎完毕后起吊。吊索与物件的夹角宜采用45°~60°,且不得小于30°,吊索与物件棱角之间应加垫块。
13、起吊载荷达到起重机额定起重量的90%及以上时,应先将重物吊离地面200-500mm后,检查起重机的稳定性,制动器的可靠性,重物的平稳性,绑扎的牢固性等,确认无误后方可继续起吊。对易晃动的重物应拴好拉绳。14、重物起升和下降速度应平稳、均匀,不得突然制动。左右回转应平稳,当回转未停稳前不得作反向动作。非重力下降式起重机,不得带载自由下降。15、严禁将起吊重物长时间悬挂在空中。作业中遇突发故障,应采取措施将重物降落到安全地方,并关闭发动机或切断电源后进行检修。在突然停电时,应立即把所有控制器按到零位,断开电源总开关,并采取措施使重物安全降到地面。16、起重机使用的钢丝绳,应有钢丝绳制造厂签发的产品技术性能和质量的证明文件。当无证明文件时,必须经过试验合格后方可使用 。17、起重机使用的钢丝绳,其结构形式、规格及强度应符合该型起重机使用说明书的要求。钢丝绳与卷筒应连接牢固,放出钢丝绳时,卷筒上应至少保留三圈,收放钢丝绳时应防止钢丝绳打环、扭结、弯折和乱绳,不得使用扭结、变形的钢丝绳。使用编结的钢丝绳,其编结部分在运行中不得通过卷筒和滑轮。
18、钢丝绳采用编结固接时,编结部分的长度不得小于钢丝直径的20倍,并不应小于300mm,其编结部分应捆扎细钢丝。当采用绳卡固接时,与钢丝绳直径匹配的绳卡的规格、数量应符合表一的规定。最后一个绳卡距绳头的长度不得小于150mm。绳卡滑鞍(夹板)应在钢丝绳承载时受力的一侧,U螺栓应在钢丝绳的尾端,不得正反交错。绳卡初次固定后,应待钢丝绳受力后再度紧固,并宜拧紧到使两绳直径高度压扁1/3。作业中应经常检查紧固情况。表8-1 与绳径匹配的绳卡数
19、每班作业前,应检查钢丝绳及钢丝绳的连接部位。当钢丝绳在一个节距内断丝根数达到或超过表三根数时,应予报废。当钢丝绳表面锈蚀或磨损使钢丝绳直径显著减少时,应钢丝绳报废标准表及钢丝绳锈蚀或磨损时报废标准的折减系数,并按折减后的断丝数报废。20、向转动的卷筒上缠绕钢丝绳时,不得用手拉或脚踩来引导钢丝绳。钢丝绳涂抹润滑脂,必须在停止运转后进行。
表8-2钢丝绳报废标准(一个节距内的断丝数)
表8-3 钢丝绳锈蚀或磨损时报废标准的折减系数21、起重机的吊钩和吊环严禁补焊。当出现下列情况之一时应更换:
(1)表面有裂纹、破口;(2)危险断面及钩颈有永久变形;(3)挂绳处断面磨损超过高度10%;(4)吊钩衬套磨损超过原厚度30%;(5)心轴(销子)磨损超过其直径的3%-5%。22、当起重机制动器的制动鼓表面磨损达1.5-2.0mm(小直径取小值,大直径取大值)时,应更换制动鼓,同样,当起重机制动器的制动带磨损超过原厚度30%时,应更换制动带。
8.2 机械设备使用安全要求及防护
1、严禁无证人员上岗进行机械操作。
2、机械操作人员严格按照操作规程运作机器,不得违规操作。
3、机械操作司机对机械的各个传动部分、操作控制部分经常检查,发现异常情况必须马上报告设备部门及有关人员维修,严禁行车带病工作。
4、爱护机械设备,做好机械的保养和清洁工作。
5、在机械运作范围内严禁非机械操作人员滞留。
6、机械设备应停放在指定地点,严禁乱停、乱放。
7、做好机械运作记录,定期进行机械检修、保养。
8、定期组织机电设备、车辆安全大检查。
9、各种机械要定机定人维修保养,保证机械运行正常。
10、施工现场各种机械要挂安全技术操作规程牌。
8.3 起重施工安全要求
1、作业前,向参与作业的人员进行安全技术交底。
2、司机、指挥和起重人员必须经过培训,经有关部门考核合格后,方能上岗作业。高处作业时必须按高处作业的要求挂好安全带,并做好必要的防护工作。
3、对吊装区域不安全因数和不安全的环境,要进行检查、清除或采取保护措施。如对输电线的妨碍,如何确保和高压线的安全距离;作业周围是否涉及到主要通道、警戒线的范围、场地的平整度;作业中如遇大风怎么采取措施等不利条件都要准备好对策措施 。
4、做好吊装作业前的准备工作是十分重要的,如检查起吊用具和防护设施;对辅助工具的准备、检查;确定吊物回转半径范围、吊物落点等情况的准备工作。
5、吊装中要熟悉和掌握捆绑技术,及捆绑的要点。应根据形状找中心、吊点得数目和绑扎点、捆绑中要考虑吊索的夹角;起吊过程中必须做到十不吊的规定。
6、严禁任何人在已起吊的构件下停留或穿行,已起吊的构件不准长时间在空中停留。
7、起掉作业人员在吊装过程中要选择安全位置,防止掉物的冲击、晃动、坠落伤人发生事故。
8、起重指挥人员必须坚持岗位、准确、及时的传递信号,司机要对指挥的信号、吊物的捆绑情况、运行通道、起降的空间、确认无误后才能操作。
9、起吊作业前,应对机械进行检查,安全装置要完好,灵敏。起吊满载或接近满载时,应先将吊物吊起离地30~50㎝处停机检查,检查起重设备的稳定性、制动器的可靠性、吊物的平稳性、绑扎的牢固性。确认无误后方可吊起。吊运中起降要平稳,不能忽快忽慢和突然制动。
10、钢筋笼起吊前,要检查所有焊点是否有漏焊、虚焊现象,清理不用的钢筋头,以免起吊后发生高空坠落,造成人员伤亡事故。
11、在起吊前对机具进行一次全面检查,确认正常后方能挂钢丝绳。起吊时每根钢丝绳纵向面与钢筋笼表面相互垂直,检查每根钢丝绳是否绷紧。
12、吊装场地要坚实平整,吊机行走要缓慢平稳,被吊物体竖起后离地距离最好不要超过20cm。
13、钢筋笼入孔后,用φ32螺纹钢并焊穿过钢筋笼吊筋担在槽孔处,确保担实不下滑装吊工方能登高换绳。
14、起重安装作业前清除工地所经道路的障碍物,做到工地整洁、道路畅通。
15、根据起吊物的起吊重量与起吊方式,通过计算合理选择能满足施工要求的起重设备。对钢筋笼等长大件的起吊事先设计好吊点位置,验算吊具的承载力,确保起吊安全。
16、司索工必须按统一规定的信号作业,并做到正确、清楚。
17、吊运机械使用前对钢丝绳、卡具等进行检查验收,符合要求时才能使用。司索工必须在上班前严格检查起重使用的钢丝绳、索具、卸甲,发现不符合安全使用规定的索具、卸甲应立即更换。
18、起吊时必须按照规定的统一信号发出信号以警示人员及时避让。
19、吊运散件必须用索具及箱体,吊运检查安全可靠后,方可进行吊运工作。
20、在起吊时,司机认真操作,严禁吊斗撞击设施。
21、夜间施工有充足的照明,遇到暴雨、大风、地面下沉等情况时停止吊运。
22、平移钢筋笼时,吊装高度不得超过1m,严禁作业人员在吊起的钢筋笼下穿行。
23、在高压线垂直或水平方向作业时,必须保持下表所列的起重机与架空输电导线的最小安全距离。
表8-4 起重机与架空输电导线的最小安全距离
输电导线电压(kV)1以下1~1520~4060~110220允许沿输电导线垂直方向最近距离(m)1.53456允许沿输电导线水平方向最近距离(m)11.52468.4 基坑周边和泥浆池临边防护
1、基坑周边必须设置警示牌和1.2米高的临边防护栏杆,防护栏杆距坑边距离应大于1米,下杆离地0.6米(含挡水台),上杆离地1.2米,立标下间距2米。
2、基坑边坡应设置连续挡水墙,挡水高度0.2米。
3、基坑周边不得堆放物料、机具等负荷较重的物料。
8.5 现场用电安全
施工现场的一切电源、电路的安装和拆除必须由持证电工操作,电器必须严格接地、接零和使用漏电保护器。各孔用电必须分闸,严禁一闸多用。孔上电缆必须架空2.0m以上,严禁拖地和埋压土中,孔内电缆、电线必须有防磨损、防潮、防断等保护措施。并应遵守《施工现场临时用电安全技术规范》(JGJ46—05)的规定。
现场电源应采取保护措施,以免造成现场施工不便,并且现场电源应有应急措施。
8.6 安全检查和处理
班组每天进行班前活动,落实安全技术交底。并作好当天工作环境的检查,做到当时检查当日记录。
第九章、绿色文明施工及环境保护措施
9.1绿色文明施工及环境保护管理体系
项目部监理绿色施工及环境保护管理体系,在土方开挖过程中实现节能、节地、节水、节材和环境保护。
项目主要岗位的绿色施工及环境保护管理职责见下表。
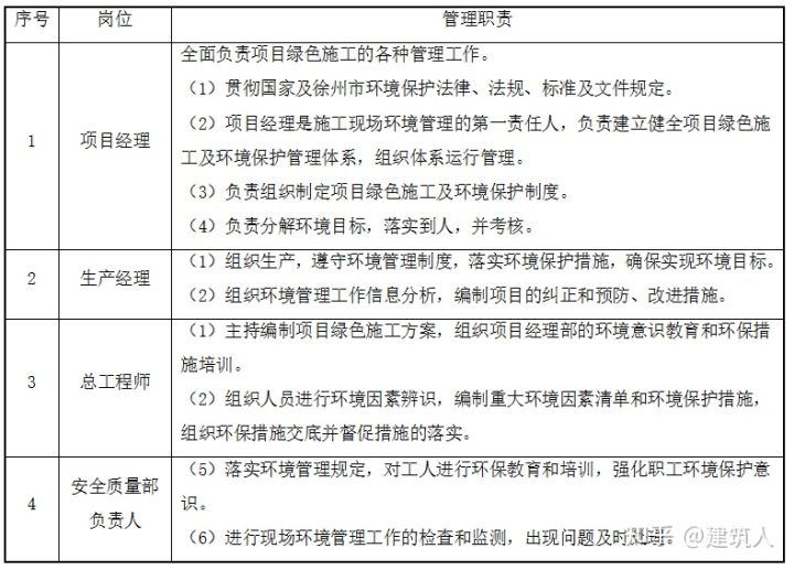
表8-1绿色施工及环境保护管理职责表序号岗位管理职责1项目经理全面负责项目绿色施工的各种管理工作。贯彻国家及徐州市环境保护法律、法规、标准及文件规定。项目经理是施工现场环境管理的第一责任人,负责建立健全项目绿色施工及环境保护管理体系,组织体系运行管理。负责组织制定项目绿色施工及环境保护制度。负责分解环境目标,落实到人,并考核。2生产经理组织生产,遵守环境管理制度,落实环境保护措施,确保实现环境目标。组织环境管理工作信息分析,编制项目的纠正和预防、改进措施。3总工程师主持编制项目绿色施工方案,组织项目经理部的环境意识教育和环保措施培训。组织人员进行环境因素辨识,编制重大环境因素清单和环境保护措施,组织环保措施交底并督促措施的落实。4安全质量部负责人落实环境管理规定,对工人进行环保教育和培训,强化职工环境保护意识。进行现场环境管理工作的检查和监测,出现问题及时处理。序号岗位管理职责1项目经理全面负责项目绿色施工的各种管理工作。贯彻国家及徐州市环境保护法律、法规、标准及文件规定。项目经理是施工现场环境管理的第一责任人,负责建立健全项目绿色施工及环境保护管理体系,组织体系运行管理。负责组织制定项目绿色施工及环境保护制度。负责分解环境目标,落实到人,并考核。2生产经理组织生产,遵守环境管理制度,落实环境保护措施,确保实现环境目标。组织环境管理工作信息分析,编制项目的纠正和预防、改进措施。3总工程师主持编制项目绿色施工方案,组织项目经理部的环境意识教育和环保措施培训。组织人员进行环境因素辨识,编制重大环境因素清单和环境保护措施,组织环保措施交底并督促措施的落实。4安全质量部负责人落实环境管理规定,对工人进行环保教育和培训,强化职工环境保护意识。进行现场环境管理工作的检查和监测,出现问题及时处理。序号岗位管理职责1项目经理全面负责项目绿色施工的各种管理工作。贯彻国家及徐州市环境保护法律、法规、标准及文件规定。项目经理是施工现场环境管理的第一责任人,负责建立健全项目绿色施工及环境保护管理体系,组织体系运行管理。负责组织制定项目绿色施工及环境保护制度。负责分解环境目标,落实到人,并考核。2生产经理组织生产,遵守环境管理制度,落实环境保护措施,确保实现环境目标。组织环境管理工作信息分析,编制项目的纠正和预防、改进措施。3总工程师主持编制项目绿色施工方案,组织项目经理部的环境意识教育和环保措施培训。组织人员进行环境因素辨识,编制重大环境因素清单和环境保护措施,组织环保措施交底并督促措施的落实。4安全质量部负责人落实环境管理规定,对工人进行环保教育和培训,强化职工环境保护意识。进行现场环境管理工作的检查和监测,出现问题及时处理。序号岗位管理职责1项目经理全面负责项目绿色施工的各种管理工作。贯彻国家及徐州市环境保护法律、法规、标准及文件规定。项目经理是施工现场环境管理的第一责任人,负责建立健全项目绿色施工及环境保护管理体系,组织体系运行管理。负责组织制定项目绿色施工及环境保护制度。负责分解环境目标,落实到人,并考核。2生产经理组织生产,遵守环境管理制度,落实环境保护措施,确保实现环境目标。组织环境管理工作信息分析,编制项目的纠正和预防、改进措施。3总工程师主持编制项目绿色施工方案,组织项目经理部的环境意识教育和环保措施培训。组织人员进行环境因素辨识,编制重大环境因素清单和环境保护措施,组织环保措施交底并督促措施的落实。4安全质量部负责人落实环境管理规定,对工人进行环保教育和培训,强化职工环境保护意识。进行现场环境管理工作的检查和监测,出现问题及时处理。序号岗位管理职责1项目经理全面负责项目绿色施工的各种管理工作。贯彻国家及徐州市环境保护法律、法规、标准及文件规定。项目经理是施工现场环境管理的第一责任人,负责建立健全项目绿色施工及环境保护管理体系,组织体系运行管理。负责组织制定项目绿色施工及环境保护制度。负责分解环境目标,落实到人,并考核。2生产经理组织生产,遵守环境管理制度,落实环境保护措施,确保实现环境目标。组织环境管理工作信息分析,编制项目的纠正和预防、改进措施。3总工程师主持编制项目绿色施工方案,组织项目经理部的环境意识教育和环保措施培训。组织人员进行环境因素辨识,编制重大环境因素清单和环境保护措施,组织环保措施交底并督促措施的落实。4安全质量部负责人落实环境管理规定,对工人进行环保教育和培训,强化职工环境保护意识。进行现场环境管理工作的检查和监测,出现问题及时处理。序号岗位管理职责1项目经理全面负责项目绿色施工的各种管理工作。贯彻国家及徐州市环境保护法律、法规、标准及文件规定。项目经理是施工现场环境管理的第一责任人,负责建立健全项目绿色施工及环境保护管理体系,组织体系运行管理。负责组织制定项目绿色施工及环境保护制度。负责分解环境目标,落实到人,并考核。2生产经理组织生产,遵守环境管理制度,落实环境保护措施,确保实现环境目标。组织环境管理工作信息分析,编制项目的纠正和预防、改进措施。3总工程师主持编制项目绿色施工方案,组织项目经理部的环境意识教育和环保措施培训。组织人员进行环境因素辨识,编制重大环境因素清单和环境保护措施,组织环保措施交底并督促措施的落实。4安全质量部负责人落实环境管理规定,对工人进行环保教育和培训,强化职工环境保护意识。进行现场环境管理工作的检查和监测,出现问题及时处理。序号岗位管理职责1项目经理全面负责项目绿色施工的各种管理工作。贯彻国家及徐州市环境保护法律、法规、标准及文件规定。项目经理是施工现场环境管理的第一责任人,负责建立健全项目绿色施工及环境保护管理体系,组织体系运行管理。负责组织制定项目绿色施工及环境保护制度。负责分解环境目标,落实到人,并考核。2生产经理组织生产,遵守环境管理制度,落实环境保护措施,确保实现环境目标。组织环境管理工作信息分析,编制项目的纠正和预防、改进措施。3总工程师主持编制项目绿色施工方案,组织项目经理部的环境意识教育和环保措施培训。组织人员进行环境因素辨识,编制重大环境因素清单和环境保护措施,组织环保措施交底并督促措施的落实。4安全质量部负责人落实环境管理规定,对工人进行环保教育和培训,强化职工环境保护意识。进行现场环境管理工作的检查和监测,出现问题及时处理。序号岗位管理职责1项目经理全面负责项目绿色施工的各种管理工作。贯彻国家及徐州市环境保护法律、法规、标准及文件规定。项目经理是施工现场环境管理的第一责任人,负责建立健全项目绿色施工及环境保护管理体系,组织体系运行管理。负责组织制定项目绿色施工及环境保护制度。负责分解环境目标,落实到人,并考核。2生产经理组织生产,遵守环境管理制度,落实环境保护措施,确保实现环境目标。组织环境管理工作信息分析,编制项目的纠正和预防、改进措施。3总工程师主持编制项目绿色施工方案,组织项目经理部的环境意识教育和环保措施培训。组织人员进行环境因素辨识,编制重大环境因素清单和环境保护措施,组织环保措施交底并督促措施的落实。4安全质量部负责人落实环境管理规定,对工人进行环保教育和培训,强化职工环境保护意识。进行现场环境管理工作的检查和监测,出现问题及时处理。序号岗位管理职责1项目经理全面负责项目绿色施工的各种管理工作。贯彻国家及徐州市环境保护法律、法规、标准及文件规定。项目经理是施工现场环境管理的第一责任人,负责建立健全项目绿色施工及环境保护管理体系,组织体系运行管理。负责组织制定项目绿色施工及环境保护制度。负责分解环境目标,落实到人,并考核。2生产经理组织生产,遵守环境管理制度,落实环境保护措施,确保实现环境目标。组织环境管理工作信息分析,编制项目的纠正和预防、改进措施。3总工程师主持编制项目绿色施工方案,组织项目经理部的环境意识教育和环保措施培训。组织人员进行环境因素辨识,编制重大环境因素清单和环境保护措施,组织环保措施交底并督促措施的落实。4安全质量部负责人落实环境管理规定,对工人进行环保教育和培训,强化职工环境保护意识。进行现场环境管理工作的检查和监测,出现问题及时处理。序号岗位管理职责1项目经理全面负责项目绿色施工的各种管理工作。贯彻国家及徐州市环境保护法律、法规、标准及文件规定。项目经理是施工现场环境管理的第一责任人,负责建立健全项目绿色施工及环境保护管理体系,组织体系运行管理。负责组织制定项目绿色施工及环境保护制度。负责分解环境目标,落实到人,并考核。2生产经理组织生产,遵守环境管理制度,落实环境保护措施,确保实现环境目标。组织环境管理工作信息分析,编制项目的纠正和预防、改进措施。3总工程师主持编制项目绿色施工方案,组织项目经理部的环境意识教育和环保措施培训。组织人员进行环境因素辨识,编制重大环境因素清单和环境保护措施,组织环保措施交底并督促措施的落实。4安全质量部负责人落实环境管理规定,对工人进行环保教育和培训,强化职工环境保护意识。进行现场环境管理工作的检查和监测,出现问题及时处理。序号岗位管理职责1项目经理全面负责项目绿色施工的各种管理工作。贯彻国家及徐州市环境保护法律、法规、标准及文件规定。项目经理是施工现场环境管理的第一责任人,负责建立健全项目绿色施工及环境保护管理体系,组织体系运行管理。负责组织制定项目绿色施工及环境保护制度。负责分解环境目标,落实到人,并考核。2生产经理组织生产,遵守环境管理制度,落实环境保护措施,确保实现环境目标。组织环境管理工作信息分析,编制项目的纠正和预防、改进措施。3总工程师主持编制项目绿色施工方案,组织项目经理部的环境意识教育和环保措施培训。组织人员进行环境因素辨识,编制重大环境因素清单和环境保护措施,组织环保措施交底并督促措施的落实。4安全质量部负责人落实环境管理规定,对工人进行环保教育和培训,强化职工环境保护意识。进行现场环境管理工作的检查和监测,出现问题及时处理。序号岗位管理职责1项目经理全面负责项目绿色施工的各种管理工作。贯彻国家及徐州市环境保护法律、法规、标准及文件规定。项目经理是施工现场环境管理的第一责任人,负责建立健全项目绿色施工及环境保护管理体系,组织体系运行管理。负责组织制定项目绿色施工及环境保护制度。负责分解环境目标,落实到人,并考核。2生产经理组织生产,遵守环境管理制度,落实环境保护措施,确保实现环境目标。组织环境管理工作信息分析,编制项目的纠正和预防、改进措施。3总工程师主持编制项目绿色施工方案,组织项目经理部的环境意识教育和环保措施培训。组织人员进行环境因素辨识,编制重大环境因素清单和环境保护措施,组织环保措施交底并督促措施的落实。4安全质量部负责人落实环境管理规定,对工人进行环保教育和培训,强化职工环境保护意识。进行现场环境管理工作的检查和监测,出现问题及时处理。序号岗位管理职责1项目经理全面负责项目绿色施工的各种管理工作。贯彻国家及徐州市环境保护法律、法规、标准及文件规定。项目经理是施工现场环境管理的第一责任人,负责建立健全项目绿色施工及环境保护管理体系,组织体系运行管理。负责组织制定项目绿色施工及环境保护制度。负责分解环境目标,落实到人,并考核。2生产经理组织生产,遵守环境管理制度,落实环境保护措施,确保实现环境目标。组织环境管理工作信息分析,编制项目的纠正和预防、改进措施。3总工程师主持编制项目绿色施工方案,组织项目经理部的环境意识教育和环保措施培训。组织人员进行环境因素辨识,编制重大环境因素清单和环境保护措施,组织环保措施交底并督促措施的落实。4安全质量部负责人落实环境管理规定,对工人进行环保教育和培训,强化职工环境保护意识。进行现场环境管理工作的检查和监测,出现问题及时处理。9.2绿色施工管理
1、绿色施工管理流程
本工程的绿色施工管理流程见图8-1。
图8-1绿色施工管理流程图2、环境因素辨识
综合考虑本工程影响范围、影响程度、发生频次、社会关注度和法规符合性等方面,确定本工程的环境因素(详见表8-2)。
表8-2 环境因素辨识一览表3、环境保护措施
(1)粉尘污染控制措施
施工场地:现场环形道路和加工场地进行硬化,设专人负责每日洒水降尘和清扫,保持道路湿润清洁,土方、碎石等材料运输100%覆盖,减少扬尘。
(2)噪声污染控制措施
施工噪音包括现场施工生产的噪音和车辆运输产生的噪音。施工过程将使用挖掘机、吊车、泵车施工机械,这些施工机械在进行施工作业时产生噪音,为控制噪音污染,在选择机械设备时优先选择性能良好的低噪设备,挖掘机等设备施工时尽量布置在远离居民区的一侧,空压机等小型设备设置隔音棚。
(3)节水措施
施工过程中,收集基坑降水井抽出的地下水,修建雨水池采集雨水,用于地面洒水及冲洗土方车,起到保洁的作用。
在施工现场大门入口内侧设置车辆自动冲洗设施。自动冲洗设施及门禁应设专人管理,定岗、定责对出场的土方、混凝土运输车辆清扫车身、冲洗车轮、否则车辆不得出场。
(4)土方遗洒污染控制措施
土方运输必须用苫布覆盖,汽车司机要认真检查装土情况,确认无遗洒可能后方可开车。随车配备回收遗洒土方用的编织袋,以便发生遗洒时及时清理。现场车辆出口设车辆洗车槽,对出场车辆车轮进行清洗。
(5)混凝土撒漏控制措施
混凝土浇筑过程中,必须使用佩带防泄漏袋的罐车进入施工场地,浇筑完毕后将卸料口盖严,驶出施工现场前应进行轮胎冲洗,确保车辆驶出施工现场不撒漏、不带泥。
(6)油品遗洒控制措施
维修机械和更换油品时配置接油盆和塑料布,防止油品撒漏在地面或渗入土壤。做好废油回收工作,使用密闭式容器储存,交定点回收单位,严禁直接排入污水管道。
4、渣土运输的环保措施
(1)渣土运输行走路线及弃土位置
挖土路线根据业主提供卸土地点拟确定挖掘机挖土路线由现场西、东两侧同时依次开挖,南侧大门为行车口,主要行车道路为和平大道。
(2)渣土运输的环保措施(包括渣土撒漏保护措施及清理措施、施工区出入口的洗车措施等)。
运输车采用封闭式运输,在车辆出入口处由专人清扫车辆。现场门口必须设置醒目的提示牌,以提示司机及有关人员在执行任务时注意防止遗洒。
出土坡道上口至大门口之间,设置汽车轮胎清洗装置,自卸车先经过铁板,出去车轮上的部分泥土,再进行洗车台进行冲洗,洗车台外部铺设草帘,用以吸收轮胎的水分,减少车轮胎泥污染路面。运土车辆进入场地应减速慢行,禁止场内扬尘、场外遗洒。
施工作业产生的污水,必须经沉淀池沉淀后方可排市政污水管道。施工污水严禁流出施工区域,污染环境。
车辆出口50m内设专人清扫马路、洒水、防止扬尘污染;
增强环保意识,对参加施工人员进行环保教育,将污染程度降到最低。施工中应注意保护、避让现场的绿化设施。
严格执行市建委关于施工时间的规定,机械、车辆应尽可能小油门操作,汽车进出场严禁鸣笛,严禁夜间鸣喇叭,减少噪音扰民。
开工前与市容、环卫、交通部门取得联系,办好各相关手续,在做好方方面面的工作前提下,得到各监督执法部门的理解和配合,并严格按照指定地点卸车,严禁乱跑乱倒。
现场合理规划排水设施排水沟,将雨水等集中排到雨污水管道内,防止雨污水留到场外。
基坑施工期间严格按照交通疏导方案对导行道路设置相应的导行标志、限速牌、警示灯等,安全标志。做到简单明确,避免驾驶人员因标志过多导致意识混乱,造成交通事故。5、废弃泥浆外运
废弃泥浆运输采用专门的泥浆运输车。泥浆车采用全封闭的罐式运输车。运输车在罐顶和底部设进浆口和排浆口。泥浆通过泥浆泵打入罐车,装满后,将进浆口封闭,运输至指定地点弃浆,通过排浆口排出。运输罐车的封闭性较好,杜绝了泥浆运输过程中的污染。
第十章 应急预案
10.1事故类型和危险性分析
在围护桩施工的全过程中,按阶段施工特点分解为不同的施工小过程,对这些小过程进行分析,判断其出现风险的可能性,提前采取预防措施,将意外事故出现的可能性降至最低,从而避免不必要的经济损失。
1、高空坠物
最长钢筋笼长度近30米,起吊高度高,如果吊装过程中有钢筋或其他物品从钢筋笼或吊车上掉落,后果极其危险。高空坠物事故是指起重吊装作业中,存在吊载、吊具等重物从空中坠落所造成的人身伤亡和设备毁坏的事故。主要包括脱绳事故、脱钩事故、断绳事故、吊钩破断事故。
2、吊车倾覆
由于钢筋笼重量巨大,在起吊过程中如果操作不当,很有可能导致吊车倾覆事故的发生。
3、钢筋笼变形过大
钢筋笼制成品在吊运过程中发生不可复原的变形现象。主要原因为:钢筋笼未设置纵横向绗架,或设置的纵横绗架刚度不足;钢筋笼上布置的吊点太少,或吊点位置不在纵向绗架与横向绗架的交点上;吊点未作加强处理或吊点焊接不牢固;拐角形钢筋笼未设置人字形纵向绗架和吊点处水平斜拉杆,致使钢筋笼起吊时发生纵向弯曲变形或拐角角度扭曲变形;起重臂上下急剧摆动,钢筋笼颠簸晃荡,致使各吊点受力不等,受力过大的吊点处便产生局部变形。
4、钢筋笼难以放入孔
成孔后,吊放钢筋笼被卡或搁住,难以全部放入孔内。主要原因为:孔壁凹凸不平或弯曲;钢筋笼尺寸不准;钢筋笼刚度不够,吊放时产生变形;钢筋笼上保护层垫块过于凸出。
10.2应急处置基本原则
1、以人为本,安全第一。安全生产事故应急救援工作要始终把保障项目员工的生命安全和身体健康放在首位,切实加强应急救援人员的安全防护,最大限度地减少施工生产事故造成的人员伤亡和危害。
2、统一领导,分级管理。项目部在业主、监理以及公司安全生产机构的统一领导下,负责指导、协调安全生产事故应急救援工作。应急救援领导小组按照各自职责和权限,负责事故的应急管理和应急处置工作。
3、依靠科学,依法规范。遵循科学原理,充分发挥专家的作业,实现科学民主决策。依靠科技进步,不断改进金额完善应急救援的装备、设施和手段。依法规范应急救援工作,确保预案的科学性、权威性和可操作性。
4、预防为主,平站结合。贯彻落实安全第一,预防为主,综合治理的方针,坚持事故应急与预防相结合。按照长期准备、重点建设的要求,做好应对施工现场安全事故的思想准备、预案准备、物质和经费准备、工作准备,加强培训和演练,做到常备不懈。将日常管理工作和应急救援工作相结合,充分利用现有专业力量,努力实现一对多能;培训兼职应急救援力量并发挥其作用。
10.3组织机构及职责
1、应急组织体系
安全生产事故救援组织体系由当地政府相关部门、建设单位、设计单位、监理单位与项目部等相关机构组成。
由项目部负责具体工作,应急组织体系如下图8-1。
图8-1 应急组织体系2、项目应急救援指挥机构
总指挥:**
副总指挥:**
组 员:**
当总指挥不在事故现场时,由副总指挥执行总指挥职责;当各个救援组组长不在事故现场时由各个救援组副组长执行组长职责。确保紧急事故抢险得到有力保障。
3、应急抢险救援职责
⑴应急救援总指挥职责
①发生事故以后迅速启动应急预案;
②按照程序逐级向上汇报事故情况;
③迅速采取有效措施,组织抢救,安排个救援小组各司其职,启动应急救援物质。
②应急救援组工作职责
⑵技术保障组:
组长:**
副组长:**
职责:提供总体技术支持,组织制定应急救援技术方案并指导实施。
负责事故应急处理总体协调指挥,接到突发事件应急救援险情报告后,首先用电话向上级领导汇报,告知伤员人数和伤者受伤部位及事故地点、联系电话,并指挥突发事件抢险领导小组成员立即启动紧急救助预案。
②应急抢险组:
组长:**
副组长:**
职责:在事故发生时,召集抢险领导小组成员按照预案实施抢救工作,小组成员和工区抢险救援队人员正确有序地组织抢险救援同时做好与外界的协调工作,到事件现场抢救伤员做好抢险工作。
③现场警戒组
组长:**
副组长:**
职责:组织现场保安人员进行警戒,维护现场秩序,并负责与派出所取得联系,取得公安部门的支援。同时负责与配合抢险和提供救援的单位取得联系,通报突发事件求得援助。
④物资保障组:
组长:**
副组长:**
职责:负责组织人员对突发事件抢险所需物资保障供应,同时为避免事态扩大需组织人员对危及现场储备的物资材料和设备,调离或搬运离开事件现场。
⑤后勤保障组:
组长:**
副组长:**
职责:负责抢险救援人员的生活安排与食宿,同时保证抢险资金充足,做好各级职能部门的接待工作。
⑥新闻接待组
组长:**
副组长:**
职责:负责对外协调和新闻采访接待工作,配合指挥部做好事件对外公布和处理工作,保证信息及时准确的传递。
⑦现场监测组
组长:**
副组长:**
职责:负责相关监测工作,及时上报监测数据。
10.4监控与预警
1、危险源监控
(1)落实24小时值班制度、例会制度和教育培训、交底制度等相关制度;
(2)编制专项起重吊装安全施工方案,地基处理、吊机和吊具选用、吊点设置、人员配备等必须符合规范和设计要求;
(3)落实特种设备备案、登记和验收制度,安排专人进行日常检查、维护和保养;
(4)特种作业人员持证上岗,严格执行安全操作规程;
(5)加强起重吊装作业日常监控。
2、防患治理
(1)项目部事故隐患排查治理领导小组应定期组织现场管理人员、安全管理人员、技术管理人员和其他相关人员对起重吊装隐患进行排查,可结合日常安全检查进行;
(2)事故隐患排查应每周至少一次,并建立事故隐患信息档案;
(3)对于一般事故隐患,应制定针对性的整改措施,落实相关责任人,限期进行整改;
(4)对于重大事故隐患,应向上级及有关部门上报书面的安全评价,内容包括:隐患的现状及其产生的原因,隐患的危害程度和整改难易程度分析,隐患的治理方案;
(5)对于重大事故隐患,要做到防范措施、责任、人员、资金和时间五落实,并制定和实施重大事故隐患治理方案,内容包括:治理的目标和任务,采取的方法和措施,经费和物资的落实,负责治理的机构和人员,治理的时限和要求,安全措施和应急预案;
(6)在事故隐患治理过程中,应当采取相应的安全防范措施,防止事故发生。事故隐患排除前或者排除过程中无法保证安全的,应当从危险区域内撤出作业人员,并疏散可能危及的其他人员,设置警戒标志,暂时停工;对暂时难以停工或者停止使用的相关生产储存装置、设施、设备,应当加强维护和保养,防止事故发生;
3、预警管理
(1)事故预警条件。发现可能导致一般事故的隐患或险情,如不及时采取相应措施,可能导致严重后果时,或施工现场已发生IV-B及以上事故时。
(2)事故预警方式。事发现场值班负责人发现后通过电话或专人通知应急救援指挥部办公室,指挥办公室得知后及时向上级报告,启动事故预警;
4、信息报告程序
(1)信息报告与处置
事故发生后,现场值班人员或知情人必须在第一时间向应急救援指挥部办公室汇报,应急值班电话:(内部报告)
应急救援指挥部办公室在接到事故报告后,立即向应急救援指挥部值班领导汇报,根据应急救援指挥部意见,启动应急救援预案,安排、协调相关单位组织抢救。
(2)信息上报和传递(外部报告)
①上报部门
项目部应急救援指挥长根据事故级别,向监理单位、业主代表于时限内上报,由业主代表按程序向相关部门上报;如遇重大以上事故可直接向相关部门报告。同时向公司汇报。
②报警求援
项目部应急指挥部根据事故类型、级别和影响范围,现场总指挥下达报警求援指令,由副总指挥负责及时向110、119和管线单位等外部救援力量请求支援。
③上报方式
项目部在事故发生后除电话口头上报外,接到事故报告后1小时内和应急状态解除后一天内,将事故简要情况用《生产安全事故快报》以书面形式报公司;
④初报用电话直接报告,主要内容包括:事故发生时间、地点、工程项目、有关单位名称、项目概况;事故发生的简要经过;报告单位、报告人、联系方式;事故潜在的危害程度、事故发展趋势等初步情况。
⑤续报可通过网络报告或传真等书面报告,在初报的基础上报告有关确切数据,事故发生的基本原因、过程分析、进展情况及采取的应急措施等基本情况。
⑥处理结果报告采用网络报告兼书面报告的形式,在初报和续报的基础上,报告事故处置的措施、过程和结果,事故直接或间接损失、社会影响、处理后的遗留问题,参加处置工作的有关部门及其工作内容等详细情况。
10.5信息联络
1、应急启动时的通讯保障
应急通知下达与接收以有线通信和移动通信为主,利用办公电话或手机,实现应急信息快速传输。在外应急救援人员的联络以手机为主,必须确保手机24h畅通,确保应急通知快速下达。
2、应急救援过程中的通讯保障
应急救援过程中以无线通讯为主,应急指令下达与接收,事故现场应急信息的通报与反馈,主要利用手机与对讲机。
10.6风险预防及风险处置措施
1、工程风险预防措施
本次吊装工作的风险主要为因超大钢筋笼起吊引起的工程安全、人身安全、大型设备安全以及因质量事故等引起的经济损失。
(1)高空坠物预防措施
①钢筋笼起吊前认真检查,有无工作器材(如电焊、焊条)和零散钢筋放在钢筋笼上,确保钢筋笼上无外挂物品。
②认真检查钢筋笼的焊点,杜绝虚焊、漏焊现象。
(2)吊车倾覆
由于钢筋笼重量巨大,在起吊过程中如过操作有很可能发生吊车倾覆事故的发生。对此采取如下措施:
①起吊前精确掌握吊车的起吊位置,检查吊车处于起吊准备状态。
②吊车必须处于水平地面,吊车负重行走线路路面要坚实平整。
③确定科学合理的起吊方案,并认真执行每一步操作规程。
④起吊过程中,吊车工作半径内严禁站人。
(3)钢筋笼变形过大
①钢筋笼上应设置加强箍,加强箍应有足够的刚度,防止钢筋笼起吊时发生变形;
②钢筋笼上布置吊点要经过设计与计算,吊点位置必须设置在加强箍处;
③钢筋笼上各吊点应作加强处理,吊点焊接必须牢固,并要经过质量员和安全员验收认可;
④在钢筋笼起吊到将离而未离地面之前,全面检查绗架和各吊点受力时的情况,确认各吊点牢固可靠,钢筋笼变形在弹性范围内,不会产生不可复原的变形时,方可正式起吊钢筋笼;
⑤用起重机吊运钢筋笼时,必需使钢筋笼呈自然垂直状态。起重机行驶时应低速平稳,切忌行驶途中急刹车。
(4)钢筋笼难以放入孔
①成孔要保持孔壁面平整;严格控制钢筋笼外形尺寸;
②如因孔壁弯曲钢筋笼不能放入,应修整后再放钢筋笼;;
③调整钢筋笼上保护层垫块的厚度,使钢筋笼底层和面层上保护层垫块的外包宽度略小于孔段宽度。
2、风险事件处置措施
根据围护桩起重吊装可能造成的事故类型,项目采取的处置措施:
(1)高空坠物
起重伤害事故发生后,应立即对事故现场进行踏勘,事故现场情况明了的,即可确定失落人员情况;若事故现场情况不明了,有其它不可视区域,应急组织机构应立即组织各部门、班组、作业队负责人对施工现场所辖人员进行清点,确定有无失落员,清点结果报于应急总指挥。
(2)机体毁坏事故
起重吊装发生机体损毁事故后,应急指挥部应根据机体损毁部位,确定是否有次生事故发生,若有次生事故发生的可能,疏散警戒组应立即疏散现场人员撤离危险区域,防止发生爆炸或燃烧事故进一步造成人员伤害或引发火灾,疏散警戒组待人员撤离后应设置警戒区域并防止人员进入,同时,善后处理组立即向专家组进行报告,请求救援,待专业人士到场进一步进行处理。
(3)钢筋笼变形过大
①对于局部变形的钢筋笼,可通过矫形或更换钢筋来修整,恢复其原来的形状;
②对于整体变形的钢筋笼,要恢复其原来的形状很困难,应拆除重新制作。
(4)钢筋笼难以放入孔
遇到钢筋笼下放困难的情况时,不能强行下放,更不能让起重机脱把冲甩钢筋笼,应该先查明钢筋笼下放困难难的原因,再采取针对性措施。
①若是孔壁面凹凸不平,则吊出钢筋笼,修平孔壁面,重新清底后再吊放钢筋笼;
②若是孔底部有较厚的沉渣,则吊出钢筋,重新清底后再吊放钢筋笼;
③若是钢筋笼对接部位有折角,则拆开对接好的钢筋笼,按正确的对接方法重新对接;
④若是钢筋笼上保护层垫块过于凸出,可更换厚度适当的保护层垫块,重新下放钢筋笼。
(5)处置措施注意事项:
①立即救护受伤者,疏散人员;
②认真保护事故现场。不得移动和破坏凡与事故有关的物体,为抢救受伤者需要移动某些物体时,必须做好标志,应尽量对事故现场和抢救过程进行录像或拍照;
③由技术专家、机电技术人员对事故原因进行分析,并根据实际情况,制定控制事态发展的针对性措施。在未能排除危险情况并取得安全验收合格之前,任何人员不得擅自进行相关作业;
④若事态不能有效控制,在应急领导小组统一指挥下,立即向当地有关部门求援;
⑤事故上报参照有关事故上报程序。
10.7应急响应
1、响应分级
按照突发事件的性质、严重程度、可控性和影响范围等因素,将项目部突发事件应急响应级别分为特别重大事故(Ⅰ级)、重大事故(Ⅱ级)、较大事故(Ⅲ级)、一般事故(Ⅳ级)四个级别响应。详细分级见表8-1:
表8-1 突发事件应急分级表2、响应程序
应急救援指挥部在接到事故报告后,根据事故性质,启动相应的事故救援预案。
应急救援指挥部在进一步核实事故灾害性质、发生地点、涉及范围、受害人员分布,根据不同事故类型、救灾的人力以及之前开展救援的情况,做好施救准备实施救援。
现场应急救援人员根据需要佩带专业防护装备,采取安全防护措施,严格执行应急救援人员进入和离开现场规定。应急救援指挥部根据需要具体协调,调集相应的安全防护装备。
现场抢险救援组负责组织专业队伍按有关施救规定,本着先伤、后亡的原则抢救遇害人员。同时,做好施救和现场保护工作。因抢救伤员、防止事故扩大以及疏通交通等原因需要移动现场物件时,必须做出标志、拍照、详细记录和绘制事故现场图,并妥善保存现场重要痕迹、物证等。应急响应流程详见图8-2.
图8-2 应急响应流程图10.8应急保障
1、应急队伍保障
应急要有足够的人员,在应急事故发生的第一时间赶赴现场进行抢险救灾,专业应急队伍有5名固定人员组成,兼职应急队伍由30人组成,一旦发生险情人员不足时,从工区施工队调集人员,同时做好与消防、交警、刑警部门的联系,一旦发生大的险情能够借助社会力量抢险。
2、应急物资保障
现场应急救援设备、物资根据施工进度需要配备,同时,与相关单位签订救援物质供应合同,供应方必须无条件满足抢险救援物质,应急物资具体见表8-2。
表8-2 项目应急救援物资清单3、其他保障
(1)交通运输保障:车辆由办公室统一调配,随时待命保障防汛抢险救灾工作的顺利进行。
(2)治安保障:安全警卫在事故现场周围建立警戒区域,实施交通管制,围护现场秩序。
(3)医疗保障:应急过程中如出现人员伤亡,可就近送至医院救治或及时与医疗单位联系,组织现场救治。应急终止后根据实际情况组织转院或继续治疗。
(4)后勤保障:做好救援人员的食宿统一安排,确保用餐安全和休息保障。
(5)互助协议:项目部先与就近医院、派出所、交警队、消防队建立互助协议,以便在事故发生后及时得到外部救援力量和资源的援助。
10.9应急救援流程
应急救援流程见图8-3所示。
图8-2 应急救援流程图附图(一):围护结构场地布置图
附图(二):围护桩一区施工场地布置图
附图(三):总体施工顺序
附图(四):施工平台制作图

注明:本文章来源于互联网,如侵权请联系客服删除!

